电车的三电终身质保到底是不是文字游戏?
2025-10-24 本站作者 【 字体:大 中 小 】
买车的时候,车企都在宣传三电终身质保,承诺三电系统出现问题,车主可以享受免费维修或更换服务。
那么是不是买了以后真的能质保终身呢?都有哪些要求呢?我们一起来看看。
首先,什么是三电系统?三电系统指的是:电机、电控、电池,这是新能源汽车三大部件,这三大件,出了问题要是自费更换的话,那得老费钱了,分分钟让你知道什么是汽车零整比。
一、首先来看看新能源汽车销量巨头-比亚迪的三电终身质保政策:

分析保修条件可以知道:1、只有首任车主能享受,一旦车过户了就不能享受三电质保了;2、车辆性质非家用的不保,也就是去跑网约车、用于运营等;3、车辆交付之日起,每12个月内的行驶总里程不能超过3万公里,一旦超过,也不能享受三电质保。
另外一点,电池容量正常衰减,不属于“三电”系统终身质保范围的。那么怎么样算是正常衰减范围呢?2年或5万公里衰减15%;6年或15万公里衰减25%;8年或15万公里衰减30%。达到了以上的衰减标准,才能享受终身质保服务。
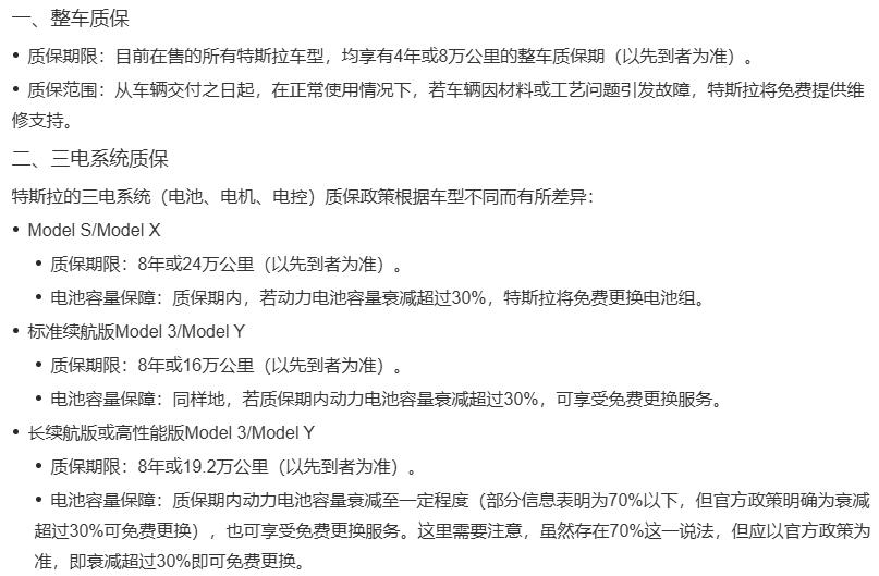
二、特斯拉的三电质保政策

不同车型的质保期限有区别,在质保期内,电池衰减衰减超过30%,可免费更换电池,不是终身质保。
还有一点,特斯拉的三电质保是跟车走的,也就是车辆所有权发生改变,进行过户了,新所有者可以在原车主的剩余质保时限或公里数的基础上继续享受质保服务。
三、蔚来汽车三电质保政策
整车6年或15万公里质保;三电系统(动力电池及管理系统、驱动电机及其控制器、整车控制器)质保政策为10年不限里程质保,但是仅限于首任车主。
四、极氪汽车三电质保政策

全系车型6年或15万公里整车质保;全系车型三电不限里程终身质保,当然也是首任车主才能享受,确实是十分良心了。2年或5万公里衰减8%;4年或10万公里衰减16%;或任何时候衰减30%,都可以享受免费换新。
五、理想汽车三电质保政策
整车5年或10万公里整车质保;三电(动力蓄电池、行驶驱动电机及其控制器)8年或16万公里质保
六、上汽荣威三电质保政策
三电系统不限首任车主、不限里程终身质保,这已经是站在了三电质保业界最高标准了。
七、结语
不难看出,大部分车企的三电质保是有年限或者公里数限制的;就算是像比亚迪等做到了终身质保,也是有很多附加条件的;像极氪汽车等敢于推出三电不限里程终止质保的属于是凤毛麟角的存在;像上汽荣威不限首任车主、不限里程终身质保是站在了业界顶峰的存在。
三电系统作为新能源汽车的核心部件,价值相当的高,差不多能占到整车价值的一半,一旦损坏,作为消费者损失巨大,到时候可能车子出售价值还没有更换三电系统来的高。
因此在购买新能源汽车时,不仅仅是关注车的性价比、配置,还需要仔细留意三电系统的质保条件。还有其他疑问,欢迎评论区留言。
猜你喜欢
揭秘金茂|为什么我们不懂科技住宅?
181
音乐论文提纲怎么写.docx
212
心视传媒在京打造国内首家现代影视基地
238
小区信箱里的物业维修“小卡片”别信!上海已开通特约维修服务覆盖全市
127
魅族老用户吐槽手机质量、魅族 20性价比低 小众手机会拖累领克?
116
林甸往事ll吕兴全:对农机岁月的回忆
199
微软官方知识:了解 Office 二进制文件格式
199
买防虫网了吗?啥也别说了,吻我……
159
必看!10大热门理学专业揭晓!理科生报考指南来了(附院校信息)
225
IDC微模块机房(冷通道机房)应用解决方案
205
SKG破壁机,爱上下厨的理由?
住宅专项维修资金按什么标准来收取
体验分享乐趣 佳能MG7580一体机试用评测
火花塞可以自己换吗?老司机告诉你方法和其中的风险
北京森歌集成灶维修电话售后服务400热线全市统一报修网点《今日发布》
为什么现在修车行业没人干了?修车改行的都干嘛去了?
月薪过万难招一名汽修工 新能源车4S店四处网罗“三电”熟手师傅
5000亿住宅维修基金沉睡 小区公共收益成糊涂账
沧州学挖掘机哪里好?培训办证多少钱?
房屋维修基金你用过吗 青岛这五种情况不能动



