Science: 全球土壤重金属污染威胁农业和人类健康
2025-10-03 本站作者 【 字体:大 中 小 】
摘要
重金属污染在土壤中普遍存在,但其全球分布尚不清楚。本文分析了来自1493项区域研究中796,084个采样点的砷、镉、钴、铬、铜、镍和铅的全球土壤污染数据库,并使用机器学习技术确定了浓度超过农业与人体健康阈值的重金属风险区域。研究首次发现了在气候、地形和人类活动的共同作用下,低纬度欧亚大陆上形成了一个高风险的重金属富集区,并认为这一区域的形成是新地质时代“人类世”(Anthropocene)的重要标志。研究还表明,全球14 ~ 17%的耕地受到重金属污染的影响,约9 ~ 14亿人的居所面临日益严峻的健康和生态风险。
研究背景
土壤构成了人类所消费食物中近95%的生产基础。随着全球人口的持续增长及生活水平的不断提升,预计到2050年,全球粮食产量需在当前基础上提高35 ~ 56%,以满足日益增长的需求。这一趋势对本已不可再生的土壤资源施加了巨大压力,而土壤退化已对全球13亿人口的生计构成威胁。联合国粮食及农业组织(FAO)警告称,到2050年,全球多达90%的土壤资源可能面临风险,其主要驱动因素包括土壤侵蚀、化肥和农药的过量使用以及工业污染等。在土壤质量问题中,常被忽视的一个关键因素是有毒重金属及类金属(统称为“重金属”)污染。此类污染不仅会显著降低作物产量,还会导致食品安全风险。尽管如钴(Co)和铜(Cu)等金属在微量下对生物体功能具有必需性,但其在生物体(包括农作物)中的富集会通过食物链对人体产生毒性。此外,重金属在环境中不可降解,可在土壤中以十年甚至更长的时间尺度逐渐积累,对生态系统构成长期潜在威胁。
尽管全球土壤重金属污染问题已被研究数十年,但迄今为止,其对土壤质量影响的定量评估以及具有空间分辨率的全球污染分布图仍相对缺乏。少数区域性或国家层面的调查提供了值得关注的数据。例如,中国的一项全国性土壤调查显示,19%的农业土壤重金属含量超出土壤质量标准,其中超标金属主要包括类金属砷(As)、镉(Cd)、铜(Cu)和镍(Ni)。另有一项涵盖欧洲27个国家的研究指出,有28%的土壤样本中重金属含量超过了相应的阈值标准。本研究基于机器学习技术和大规模观测数据,研究了七种典型有毒重金属(包括砷(As)、镉(Cd)、钴(Co)、铬(Cr)、铜(Cu)、镍(Ni)及铅(Pb))的全球污染现状及分布特征。借助机器学习模型,识别并解析了这些影响因素之间的多层次、非线性关系,构建了一个稳健且具有空间连续性的全球土壤重金属超标预测模型,该模型基于稀疏分布的全球土壤监测数据,实现了高分辨率的污染空间分布预测。
科学假设
土壤重金属污染在全球尺度受生物地球物理因素与人类活动的共同影响,具备可预测的空间分布特征。
研究结果
结果1:全球土壤重金属污染广泛存在
模型估算结果表明,全球范围内约14 ~ 17%的农田表层土壤中,至少存在一种有毒重金属的含量超过农业阈值(图1)。其中,镉(Cd)的超标问题尤为严重,全球超标率达9.0%,主要集中在印度北部和中部、巴基斯坦、孟加拉国、中国南方、泰国与柬埔寨南部、伊朗、土耳其、埃塞俄比亚、尼日利亚、南非、墨西哥和古巴等国家和地区。这些区域Cd浓度的升高可能源于人为污染与地质富集的共同作用。镍(Ni)与铬(Cr)的全球超标率分别为5.8%和3.2%,其主要超标区域为中东、亚北极俄罗斯及非洲东部,推测与当地较高的地质背景值以及采矿活动有关。砷(As)超标率为1.1%,其高风险分布区包括中国南部与西南部、南亚和东南亚地区、西非以及南美中部,可能与地下水高砷浓度有关。钴(Co)的超标率亦为1.1%,主要集中在赞比亚、刚果(金)和埃塞俄比亚等国,推测其污染来源主要与采矿相关活动密切相关。

图1 全球超农业风险阈值的重金属污染土壤分布:(A) 砷、镉、钴、铬、铜、镍和铅的超标聚集分布; (B, C) 全球重要粮食生产区域的放大区域;(D) 主要大米出口国预测的镉超标率和平均土壤 pH 值。
重金属引发的土壤污染对粮食生产与食品安全造成了显著影响。据估算,全球约有2.42亿公顷耕地(约占全球耕地总面积的16%),受到重金属超标的影响,约有9亿至14亿人居住在高风险区域(图2)。同时发现,土壤重金属所构成的实际风险,与其在环境中的迁移性、生物可利用性以及人体暴露途径的动态变化密切相关。个体的饮食结构、营养状况以及多种金属元素的共存情况也会显著影响暴露后的毒性效应(图2C)。
本研究还识别出一条典型的高风险区域带,横贯低纬度欧亚大陆,延伸覆盖南欧、中东、南亚至中国南部。该带与多个古代文明的分布区域高度重合,包括古希腊、罗马帝国、波斯文明、古印度以及长江流域中国文化。这一跨大陆的“重金属富集带”的形成可归因于人类活动与自然环境因素的综合作用。由于重金属不可降解,该带也可视作“人类世”(Anthropocene)中一个具有指示意义的关键生态地标。

图2超过人类健康和生态阈值(HHET)的全球土壤有毒重金属分布:(A) 全球重金属浓度超标地图;(B) 人口密度图;(C) 重金属综合土壤污染图;(D) 各大陆面积的密度直方图与超标概率的相对频率。
结果2:重金属超标的自然与人为驱动机制
全球重金属污染的空间分布受到一系列复杂环境因子的共同影响。研究表明,气候变量(如近地表温度、降水量、潜在蒸散量)对重金属超标具有显著正向作用,这些条件不仅加快了母岩风化过程中金属的释放,还促进其在黏土矿物、氧化物等介质中的富集,从而使中国南方、印度、中美洲与中非等地成为污染高发区(图3)。相对而言,寒冷湿润气候区因淋溶作用强、风化输入弱,加之植物“抽汲效应”有限,其重金属累积较少,表现出较低的超标率。地形因素亦不可忽视。高海拔与陡坡地貌通过影响土壤形成与侵蚀过程,加剧了金属的迁移与累积。因此,在山地地区,表层重金属的超标风险显著高于平原区。
与此同时,社会经济因素也是影响全球有毒金属分布模式的重要驱动力。采矿活动强度(如矿产出口、矿产枯竭率等)与灌溉方式(特别是表层灌溉)被证实是全球尺度上重金属超标的强预测因子(图3I-L)。这表明采矿与工业污染水灌溉在很大程度上加剧了农业土壤中金属的累积。而与之形成对比的是,地下水通常较其他灌溉水源中重金属含量水平极低,采用地下水灌溉在多数区域表现出低重金属污染风险的特征,反而可以成为污染稀释或输出的重要路径。

图3 土壤金属超标的自然和人为驱动因素:(A) 亚热带季风(SM)(红色)和半北方(HB)(蓝色)气候区的全球分布;(B) 全球、亚热带季风和半北方气候区的超标率;(C)降水量与超标率之间的关系;(D)地面冻土频率与超标率之间的关系。(E) 山地丘陵区的全球分布。(F) 山地丘陵区的超标率;(G)平坦土地的超标率;(H)海拔与超标率之间的关系;(I) 灌溉和矿产资源丰富的地区的全球分布;(J) 全球平均水平的山地丘陵区超标率比较;(K) 灌溉比例与超标率之间的关系;(L)矿石和金属进口比例与超标率之间的关系。
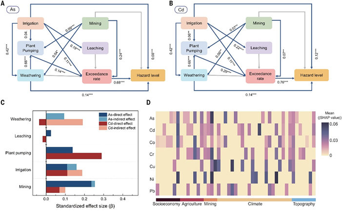
为了进一步厘清这些自然与人为过程之间的因果关系,研究者采用结构方程模型(SEM)对风化、淋溶、植物抽汲、采矿与灌溉等变量进行了路径分析。结果显示,这些过程不仅通过直接作用影响金属富集,还通过复杂的间接途径发挥作用。风化和植物吸收等自然途径、采矿和灌溉等人为活动等的直接作用对重金属富集具有显著的贡献(图4A、B)。间接途径同样不可忽视,其在对As、Cd、Co与Cu等元素的生态危害水平影响中,贡献占比分别高达96%、87%、62%与62%(图4C)。上述结果也与机器学习模型相互印证(图4D),进一步强调了土壤重金属富集是由生物地球物理和社会经济变量在广泛的时空尺度上相互作用所控制的。

图4 土壤金属超标与潜在过程之间的关系:(A) 对As超标率和危害水平的结构方程模型; (B) 对Cd超标率和危害水平的结构方程模型; (C) 直接效应和间接效应的总和; (D) 结构方程模型结果参数与机器学习模型特征参数对比。
此外,本文还进一步强调了土壤污染对全球粮食安全与公共健康的深远影响,指出当前全球数以亿计依赖土地谋生的人群面临作物与畜禽体内重金属生物累积所带来的生态系统多样性下降、农业生产力削弱及人群健康损害等多重风险,这些影响可能进一步加剧贫困问题。因此,研究者希望本文提供的全球土壤污染数据能够被视为一项重要的科学预警,以提醒政策制定者与农业管理者必须尽快采取切实可行的措施,遏制污染蔓延,修复受损土壤,并切实保障全球土壤资源的生态安全与可持续利用。
研究意义
本研究首次提供了高分辨率的全球土壤重金属污染图谱,填补了区域研究难以覆盖的空白,为未来污染风险预测、治理优先区划分以及土壤环境管理策略提供了关键科学依据。
创新之处
1、建立全球尺度的重金属土壤污染预测模型;
2、首次识别低纬欧亚大陆“重金属富集带”;
3、结合机器学习与结构方程模型分析污染成因。
猜你喜欢
北京这7所“野鸡大学”,校名听着很霸气,但毕业证“一文不值”
219
假如潍坊籍球星组成一支队,必将战无不胜
121
科创板股票开户怎么交易_科创板
169
【重大新闻】为碳注智,为企赋能丨低碳节能与智慧绿色供应链碳管理高峰论坛在深圳成功举行!
214
河南旭阳光电科技及北京行走千里科技取得导向装置及玻璃掰断设备专利,减少玻璃掰断不良现象的机率
250
第二届“预见未来·前沿科创论坛”举行 数字科技助力未来创新
148
新职业教育法本月实施 职业教育与产业需求“同频共振”
162
秋冬第一国民水果,如何从黄土高原甜到大江南北?
163
定了!湖南这些高校确定秋季开学时间!
254
关于对广东东方锆业科技股份有限公司及相关当事人给予通报批评处分的决定
275
企业借力政策与资本“双翼”做大做强 梯度培育激活万千中小企业创新引擎
最强性能入门单反 佳能550D全国首发评测
入门单反新宠来袭 佳能EOS 1500D/EOS 3000D评测
濮阳市2021年“中国农民丰收节”在清丰单拐隆重举办
大棚里的“洋专家”
科技部等部门公布新版《科学技术研究档案管理规定》
2023数码总结丨我的10款年度爱用软件
松山湖创新强磁力:打造科技创新品牌赛事,加速海内外优质资源集聚
上海科技园区案例
京东双11手机排名出炉!苹果霸榜,小米成国产手机销量冠军



