2023年度广东省科技奖揭晓,深圳78个项目获奖创历史新高
2025-05-16 本站作者 【 字体:大 中 小 】
10月17日,广东省科技大会在广州召开,会上颁发了2023年度广东省科学技术奖,共有218个项目(人)获奖,其中突出贡献奖1名、自然科学奖31项、技术发明奖11项、科技进步奖132项、科技合作奖5名、青年科技创新奖20名、科技成果推广奖18项。
深圳市获奖项目共78项,占省奖获奖数的35.8%,较上年度增加4.4个百分点,排名全省第二(仅次于广州市),其中自然科学奖11项(一等奖4项,二等奖7项);技术发明奖6项(一等奖3项,二等奖3项);科技进步奖50项(特等奖1项、一等奖15项,二等奖34项),科技合作奖2名,青年科技创新奖5名,科技成果推广奖4项。
总体来看,我市三类奖项获奖项目共67项,较上年度增加10项,获奖数创历史新高,占省三类奖项获奖数的38.5%,较上年度提高5.7个百分点。我市三类奖项主要完成单位分别为深圳大学、中国科学院深圳先进技术研究院、南方科技大学、哈尔滨工业大学(深圳)、清华大学深圳国际研究生院、中广核工程有限公司。获奖领域集中在计算机软件与信息管理,动力、电气与民核,机械等。
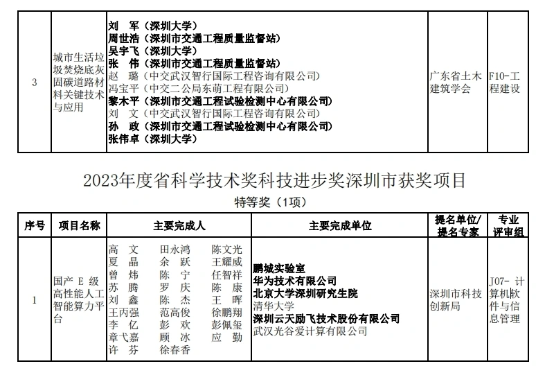
由鹏城实验室牵头,华为技术有限公司、北京大学深圳研究生院、深圳云天励飞股份有限公司等单位共同完成的“国产E级高性能人工智能算力平台”荣获2023年度广东省科技进步奖特等奖。这个中国首个自主可控的E级智能算力平台正是“鹏城云脑Ⅱ”,可以提供不低于1000P ops(浮点运算次数/秒)的整机AI计算能力。目前已经支持了一批先进人工智能大模型的训练和应用,对支撑我国人工智能产业的高质量发展具有重要意义。
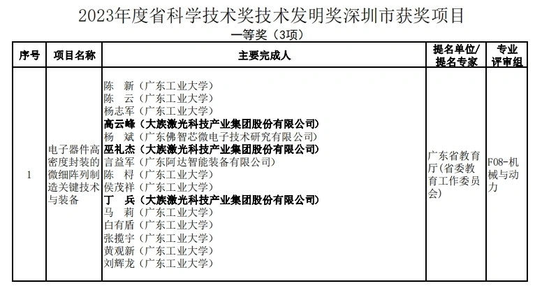
中国科学院深圳先进技术研究院牵头荣获8项科技奖,分别是自然科学奖一等奖2项、技术发明奖一等奖1项、自然科学奖二等奖1项、技术发明奖二等奖1项、科技进步奖二等奖1项、青年科技创新奖1项以及科技合作奖1项。此次广东省科技奖一等奖数量及获奖总数均创建院以来新高。
深圳先进院刘陈立研究员作为第一完成人的“生物有序性的定量合成生物学研究”项目获得自然科学奖一等奖。深圳先进院唐永炳研究员作为第一完成人的“双离子电池器件及关键材料研究”项目获得自然科学奖一等奖。深圳先进院吴新宇研究员作为第一完成人的“人-机-环三元协同的智能外骨骼机器人关键技术及应用”项目获得技术发明奖一等奖。
南方科技大学摘得两项省自然科学奖一等奖。化学系刘心元讲席教授团队凭借“不对称催化自由基化学:基础与应用示范研究”在化学组斩获省自然科学奖一等奖。材料科学与工程系郭传飞教授团队凭借“高性能电子皮肤及其与人体的融合研究”获得省自然科学奖一等奖。
本年度我市获奖项目主要亮点如下:一是今年科技进步奖特等奖(全省仅1项)由鹏城实验室联合多家省内外机构取得,体现我市创新主体勇攀高峰的强劲动力,全市内外联动的创新生态不断优化,为创新主体取得尖端成果提供了良好的环境氛围;二是我市三类奖项(自然科学奖、技术发明奖、科技进步奖,下同)一等奖牵头获奖项目为12项,较2023年的7项,增长71%,尤其是自然科学奖一等奖,2023年度牵头获奖项目为4项,2022年度仅为1项,我市高校、科研机构在基础研究方面不断取得显著成果;三是本年度科技进步奖获奖项目较上年度增加8项,我市企业参与各领域科研的主动性与广泛性进一步提高,创新研究视野和能力不断提升,为我市发展“20+8”产业集群打下坚实基础。

















猜你喜欢
北京电子科技学院王牌专业及综合实力解析
158
5.6亿元“肥肉”遭疯抢背后的反思,创客教育该拿什么拯救年幼的自己?
243
半导体核心材料全景深度解析
117
【 Operation Fab 】上海微技术工研院最新招聘
101
宁波销售数码印刷上门服务「上海同泰图文制作供应」
87
科创晚报 2025-03-05 星期三
108
农民日报 | 海南豇豆“拉网”记
232
《法律讲堂(文史版)》专家库:柯岚
95
新三板农业板块去年融资超3亿元 占比指标超A股
232
法治相伴共护平安,龙岗区举办国家宪法日暨安全生产法宣传周主题沙龙
240
企业借力政策与资本“双翼”做大做强 梯度培育激活万千中小企业创新引擎
最强性能入门单反 佳能550D全国首发评测
入门单反新宠来袭 佳能EOS 1500D/EOS 3000D评测
濮阳市2021年“中国农民丰收节”在清丰单拐隆重举办
大棚里的“洋专家”
科技部等部门公布新版《科学技术研究档案管理规定》
2023数码总结丨我的10款年度爱用软件
松山湖创新强磁力:打造科技创新品牌赛事,加速海内外优质资源集聚
上海科技园区案例
京东双11手机排名出炉!苹果霸榜,小米成国产手机销量冠军



