个税,减半!2024新版个税税率表来了!
2025-11-03 本站作者 【 字体:大 中 小 】


个税,减半!
近日,财政部、国家税务总局近期联合发布《支持小微企业和个体工商户发展税费优惠政策指引(2.0)》,梳理收录2023年以来国家延续、优化、完善的支持小微企业和个体工商户发展的50项税费优惠政策。


扫描上方二维码阅读政策原文
其中,对个体工商户来说,其中一项政策尤为重要:
自2023年1月1日至2027年12月31日,对个体工商户年应纳税所得额不超过200万元的部分,减半征收个人所得税。个体工商户在享受现行其他个人所得税优惠政策的基础上,可叠加享受本条优惠政策。
一、何时享受?

二、减免税额怎么计算?

三、如何享受?
1、网页Web端操作流程




2、扣缴端申报操作流程




四、注意事项
1、个体工商户在预缴和汇算清缴个人所得税时均可享受减半征税政策,享受政策时无需进行备案,通过填写个人所得税纳税申报表和减免税事项报告表相关栏次,即可享受。
2、按12号公告应减征的税款,在《公告》发布前已缴纳的,可申请退税;也可自动抵减以后月份的税款,当年抵减不完的在汇算清缴时办理退税;12号公告发布之日前已办理注销的,不再追溯享受。

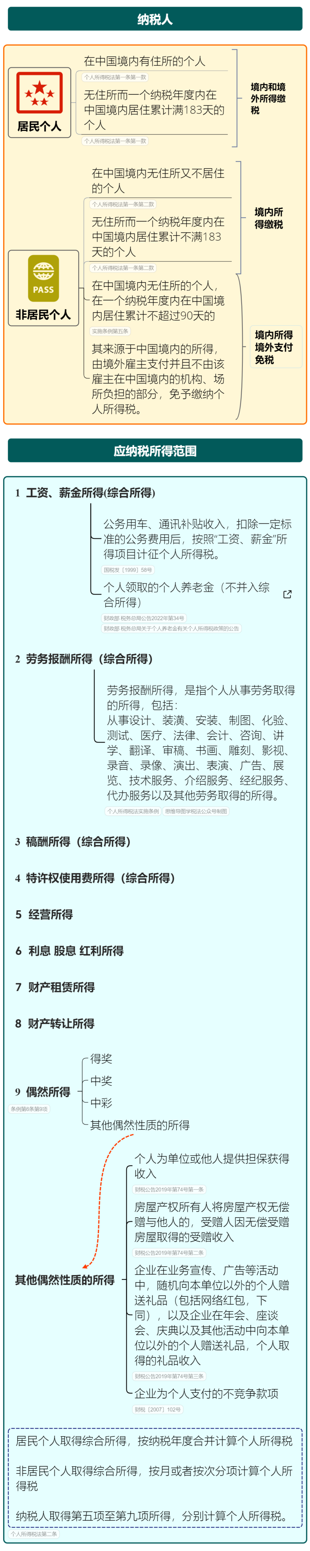
请收藏!2024新版个税税率表
除了上述政策,2024年起,个税优惠政策还涉及到个人,其中两项值得大家关注:
1、用个人所得税优惠政策的商业健康保险产品范围,扩大到包括医疗保险、长期护理险和疾病保险(旧:只有医疗保险)
2、3岁以下婴幼儿照护、子女教育、赡养老人专项附加扣除分别提高1000元。
为了方便大家系统地了解个税税率,整理2024新版个税税率表,大家赶紧学习起来:




高顿税务师高效备考训练营
高蒙、杜亚娟老师3日免费直播课
报名即送税务师 3年真题
完课后还有6本纸质学习宝典包邮送到家
猜你喜欢
乳山市教体局作出温馨提醒,事关校外培训机构
219
侠盗猎车手3的秘籍
150
侠盗猎车罪恶都市作弊器
123
科技知识大赛题库与科技考核个人工作总结(多篇范文)汇编-文库吧在线文库
113
康熙雍正乾隆皆崇拜关羽,五月十三还要祭关公,清廷:关羽可以保护大清国
137
包子做得好不好,馅很重要,包子馅这样做鲜美多汁,简直太香了!
228
透明胶带残留痕迹难去除,怎样才能轻松去掉呢?这样做就对了
215
Ubuntu_搜狗输入法安装
549
上海人才引进落户条件
162
如何克服社交恐惧的心理障碍吗?
173
视频丨从“外出务工”到“就近就业” 农民工就业渠道更加多元
喉咙干痒有异物感,咳不出又咽不下?小心是慢性咽炎在作祟!
咽炎总复发?你可能没避开这些刺激
二手房交易流程及税费(仅供参考)
幸福的一家人作文(精选15篇)
健康生活方式的10条“金标准”!赶紧对照一下
关于潮州市光正实验学校调整学费收费标准(拟)公开征求意见的公告
潮州市枫溪阳光实验小学2017年秋季一年级新生招生简章
科普添动力,实现“双碳”目标更可期
关于加强义务教育阶段学科类校外培训收费监管的通知



