古代诗歌鉴赏表达技巧术语集释
2025-03-16 本站作者 【 字体:大 中 小 】
希望每天都收到我们的文章吗,点上面蓝色文“语文阅刊”关注就可以了。
2019年8月高考优秀作文专辑8月出炉,买买买!
高考第一品牌语文月刊代码46-88每月一本定价12元。其中每年8月高考优秀作文点评专辑、9月高考试题分析专辑、12月最新高考分类练习专辑、4月最高高考冲刺AB卷二套题等为高考必备!咨询微信160170248,手机13602424805

海量免费试题,请关注:13.一4.5.
古代诗歌鉴赏表达技巧术语集释
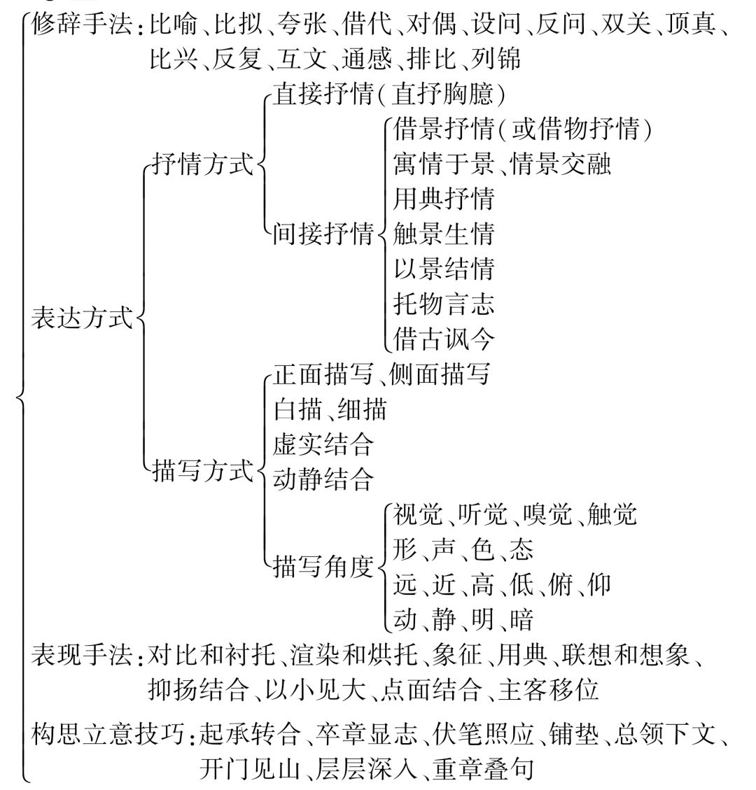
表达技巧是指作者在塑造形象、创造意境、表达思想感情时所采取的特殊方式。它的含义非常广泛,简单来说包括各种修辞手法、表达方式、表现手法、构思立意等方面的技巧。

(一)鉴赏诗歌运用的修辞手法
1.比喻:用一种事物或情景来比作另一种事物或情景。可分为明喻、暗喻、借喻,有突出事物特征,把抽象的事物形象化的作用。如刘禹锡的《望洞庭》:“湖光秋月两相和,潭面无风镜未磨。遥望洞庭山水色,白银盘里一青螺。”
2.比拟:就是根据想象把物当作人来写(即拟人),或把人当作物来写、把此物当作彼物来写(即拟物)。比拟有促使读者产生联想,使描写的人、物、事表现得更形象、生动的作用。如韩愈的《晚春》:“草树知春不久归,百般红紫斗芳菲。杨花榆荚无才思,惟解漫天作雪飞。”
3.夸张:对事物的形象、特征、作用、程度等作扩大或缩小的描述。能够更突出、更鲜明地表现事物,增强语言的感染力。如李白的《秋浦歌》:“白发三千丈,缘愁似个长。不知明镜里,何处得秋霜!”
4.借代:借用相关的事物来代替所要表达的事物。借代可用部分代替全体,具体代替抽象,特征代替人等。借代的运用可使语言简练、含蓄。如李清照的《如梦令》:“昨夜雨疏风骤,浓睡不消残酒。试问卷帘人,却道海棠依旧。知否,知否?应是绿肥红瘦!”
5.对偶(对仗):用结构相同、字数相同的一对句子或短语来表达两个相对或相近的意思。对偶的作用从形式看,语言简练,整齐对称;从内容看,意义集中含蓄。如李华的《春行即兴》:“宜阳城下草萋萋,涧水东流复向西。芳树无人花自落,春山一路鸟空啼。”
6.设问:先提出问题,接着自己把看法说出。问题引入,带动全篇;中间设问,承上启下;结尾设问,深化主题,令人回味。如阿鲁威的《〔双调〕·蟾宫曲·怀古》:“问人间谁是英雄?有酾酒临江,横槊曹公。紫盖黄旗,多应借得,赤壁东风。更惊起南阳卧龙,便成名八阵图中。鼎足三分,一分西蜀,一分江东。”
7.反问:用疑问的形式表达确定的意思,用来加强语气,表达强烈的感情。如王安石的《叠题乌江亭》:“百战疲劳壮士哀,中原一败势难回。江东弟子今虽在,肯与君王卷土来?”
8.双关:利用词的多义和同音的条件,有意使语句同时兼有两种意思,表面上说这个意思,实际上是说另外一个意思,这另外一个意思才是语句的真意所在。双关可以分为谐音双关和语意双关两大类,在诗歌中常见的是谐音双关。如李白的《春思》:“燕草如碧丝,秦桑低绿枝。当君怀归日,是妾断肠时。春风不相识,何事入罗帏?”
9.顶真:上句结尾的词语作下句的开头,或前文的末尾句作下文的开头。这种环环相扣的句式,主要作用是贯通语气,突出事物之间的紧密联系。如元代马致远的杂剧《汉宫秋》第三折[梅花酒]:“呀!俺向着这迥野悲凉。草已添黄,兔早迎霜。犬褪得毛苍,人搠起缨枪,马负着行装,车运着糇粮,打猎起围场。他、他、他,伤心辞汉主;我、我、我,携手上河梁。他部从入穷荒,我銮舆返咸阳。返咸阳,过宫墙;过宫墙:绕回廊;绕回廊,近椒房;近椒房,月昏黄;月昏黄,夜生凉;夜生凉,泣寒螀;泣寒螀,绿纱窗;绿纱窗,不思量!”
10.比兴:朱熹《诗集传》中有“比者,以彼物比此物也。”“兴者,先言他物以引起所咏之词也。”“比”,就是打比方;“兴”,就是联想,触景生情,因物起兴。如《诗经》中第一首诗《关雎》:“关关雎鸠,在河之洲。窈窕淑女,君子好逑。……”
11.反复:是指为了强调某个意思、某种感情,有意重复某个词语或句子的修辞手法。可以增强语气或语势,增强感染力和表达效果。同时,还可以使诗文的格式整齐有序,而又回环起伏,充满音韵美。如辛弃疾的《丑奴儿》:“少年不识愁滋味,爱上层楼。爱上层楼,为赋新词强说愁。而今识尽愁滋味,欲说还休。欲说还休,却道天凉好个秋。”
12.互文:是指在古诗文中相邻的句子所用的词语互相补充,结合起来表达一个完整的意思的一种修辞手法。内容丰富、相互补充,可以起到言简意赅的效果。如《古诗十九首·迢迢牵牛星》中:“迢迢牵牛星,皎皎河汉女。纤纤擢素手,札札弄机杼。终日不成章,泣涕零如雨。河汉清且浅,相去复几许?盈盈一水间,脉脉不得语。”
13.通感:就是通过联想把听觉、视觉、嗅觉、味觉、触觉等两种或两种以上的感觉沟通起来的一种修辞手法。可以使色彩有温度,使声音有形象,冷暖有重量,气味有锋芒。可以创造出更加鲜明的形象,开拓出新颖的意境,抒发出独特的感受,增强艺术表现力和感染力。如韩愈的《听颖师弹琴》:“昵昵儿女语,恩怨相尔汝。划然变轩昂,勇士赴敌场。浮云柳絮无根蒂,天地阔远随飞扬。喧啾百鸟群,忽见孤凤凰。跻攀分寸不可上,失势一落千丈强。”
14.排比:是由三个或三个以上结构相同或相似、内容相关、语气一致的句子排列在一起而构成。可以增强语言气势,深化思想内容,增强文章的说服力和感染力。如《木兰辞》中:“开我东阁门,坐我西阁床,脱我战时袍,著我旧时裳。……”
15.列锦:就是全部用名词或名词性短语,经过选择组合,巧妙地排列在一起,构成生动可感的图像,用以烘托气氛、创造意境、表达情感的一种修辞手法。运用列锦修辞可达到凝练美、简约美、含蓄美的艺术效果。如邵康节的《山村咏怀》:“一去二三里,烟村四五家。亭台六七座,八九十枝花。”
(二)鉴赏诗歌的表达方式
1.直接抒情(直抒胸臆):就是以第一人称“我”为抒情主体、直接表达作者思想感情的写作手法。如李清照的《夏日绝句》:“生当作人杰,死亦为鬼雄。至今思项羽,不肯过江东。”
2.借景抒情(或借物抒情):借景或借物抒情即作者对某种景象或某种客观事物有所感触时,把自身所要抒发的感情、表达的思想寄寓在此景此物中,通过描写此景此物予以抒发,这种抒情方式就叫借景或借物抒情。在我国古代诗歌中,松、竹、梅、菊、柳、山石、溪流、沙漠、古道、边关、落日、夜月、清风、细雨、微草等等,都是诗人常常借以抒情的对象。如孟浩然的《宿建德江》:“移舟泊烟渚,日暮客愁新。野旷天低树,江清月近人。”
“一切景语皆情语”,景物与感情的关系通常有四种:
①以乐景写乐情。如杜甫《绝句二首(其一)》:“迟日江山丽,春风花草香。泥融飞燕子,沙暖睡鸳鸯。”诗人用一幅色彩鲜明、生机勃勃的初春美景图,抒发了自己经过战乱的奔波流徙之后,暂时定居成都草堂的安适、欢悦之情。
②以哀景写哀情。如杜甫的《登高》,全诗通过对登高所见秋江景色(哀景)的描写倾诉了诗人长年漂泊、老病孤愁的复杂感情(哀情)。
③以乐景写哀情。如杜甫的《江南逢李龟年》:“岐王宅里寻常见,崔九堂前几度闻。正是江南好风景,落花时节又逢君。”“江南好风景”恰恰成了乱离时世和沉沦身世的有力反衬,更让人觉出无限悲凉。
④以哀景写乐情。这一类比较少见,如《诗经》:“昔我往矣,杨柳依依。今我来思,雨雪霏霏。”诗中以“雨雪霏霏”的哀景,反衬久戍边疆、此时就要到家的战士的欢喜之情。
以上四种情与景的关系,总的来讲可以分为两类,前两种可以看作是正衬,后两种可以看作是反衬。
3.寓情于景,情景交融:将感情融汇在特定的自然景物或生活场景中,借对此自然景物或场景的描摹刻画来抒发感情,是一种间接而含蓄的抒情方式。如杜甫的《春夜喜雨》:“好雨知时节,当春乃发生。随风潜入夜,润物细无声。”
4.用典抒情:借用典故来抒发自己的感情,讽刺时事。如秦观的《踏莎行》中以“驿寄梅花,鱼传尺素”来表达远离故土、他乡为官、前途渺茫的无数重的恨。
5.触景生情:是指诗人受到眼前景物的触动,引发联想,从而产生某种感情的抒情方式。见景生情,通常前句写景,后句生情。古诗词中有许多传统审美习惯就是触景生情的典范,如望月思乡、伤春悲秋、折柳送别、闻雁思归、见流水而思年华等。如寇准的《书河上亭壁四首(其三)》:“岸阔樯稀波渺茫,独凭危槛思何长。萧萧远树疏林外,一半秋山带夕阳。”
6.以景结情:是诗歌结句的一种技巧,是指诗歌在议论或抒情的过程中,戛然而止,转为写景,以景代情作结,收束全诗,使得诗歌“此时无情胜有情”,显得意犹未尽。可以使读者从景物描写中,驰骋想象,体味诗的意境,产生韵味无穷的艺术效果。如王昌龄《从军行》:“琵琶起舞换新声,总是关山旧别情。撩乱边愁听不尽,高高秋月照长城。”
7.托物言志:指诗人借自然界中的某物自身具有的特征,来表达某种志向或情感,诗中的物带有了人格化的色彩。托物言志的写作方法,最常用的有比喻、拟人、象征等。如王冕的《墨梅》:“我家洗砚池头树,朵朵花开淡墨痕。不要人夸颜色好,只留清气满乾坤。”
8.借古讽今:指借历史上的事件来讽喻当朝。如刘禹锡的《石头城》:“山围故国周遭在,潮打空城寂寞回。淮水东边旧时月,夜深还过女墙来。”
9.正面描写、侧面描写:正面描写就是直接描写对象本身,如直接描绘人物的肖像、心理、语言和行动,所以又叫直接描写。侧面描写就是通过对其他人物或环境的描写来映衬、烘托所写对象,或通过别人的评述来描写所写人物,即以“烘云托月”的手法,来达到以“虚”写“实”的目的。所以侧面描写又称间接描写。如汉乐府《陌上桑》中对秦罗敷的描写:“头上倭堕髻,耳中明月珠。湘绮为下裙,紫绮为上襦。行者见罗敷,下担捋髭须。少年见罗敷,脱帽著帩头。耕者忘其犁,锄者忘其锄。来归相怨怒,但坐观罗敷。”前四句是正面描写,后八句是侧面描写。
10.白描、细描:白描是用最朴素、最简练的笔墨,不事雕饰,不加烘托,抓住描写对象的特征,如实地勾勒出人物、事件、景物的情态面貌。细描即“细节描写”,使用大量生动、贴切的比喻,绚丽的文字,斑斓的色彩,进行浓笔涂抹;或者是指抓住生活中的细微而又具体的典型情节,进行生动细致的描绘。如杜甫的《绝句二首(其一)》:“迟日江山丽,春风花草香。泥融飞燕子,沙暖睡鸳鸯。”前两句为白描,粗笔勾画阔远明丽的景物;后两句为细描,表现衔泥飞燕、静睡鸳鸯的景象。
11.虚实结合:是指现实的景、事与想象的景、事互相映衬,交织在一起表达同一种情感。在诗歌欣赏中,虚与实是相对的,如书上所言,有者为实,无者为虚;有据为实,假托为虚;客观为实,主观为虚;具体为实,隐者为虚;有行为实,徒言为虚;当前为实,未来为虚;已知为实,未知为虚等等。“虚实相生”是指虚与实二者之间互相联系,互相渗透与互相转化,以达到虚中有实,实中有虚的境界,从而大大丰富诗中的意象,开拓诗中的意境,为读者提供广阔的审美空间,充实人们的审美趣味。如李商隐的《夜雨寄北》:“君问归期未有期,巴山夜雨涨秋池。何当共剪西窗烛,却话巴山夜雨时。”“巴山夜雨”是写实,“共剪西窗烛”是拟虚。
12.动静结合:是指对事物、景物作动态、静态的描写,两者相互映衬,构成一种情趣。如杜甫的《旅夜书怀》:“细草微风岸,危樯独夜舟。星垂平野阔,月涌大江流。名岂文章著,官应老病休。飘飘何所似?天地一沙鸥。”
13.多种感官结合:描摹事物离不开视听味嗅触等感官的感受——形色、声音、味道、气味、触感。古诗词在描写中,经常运用多种感官,多角度描摹事物的特征,使景、物具体可感,从而达到有声有色,形神兼备。如王维的《过香积寺》:“古木无人径,深山何处钟。泉声咽危石,日色冷青松。”
14.多种观察角度结合:凡写景总有一个顺序,远近、高低、上下、内外,无论怎样,总是层次分明。“横看成岭侧成峰,远近高低各不同”,面对同一事物,从不同的角度去观察,可使描绘的画面井然有序,层次分明,立体感强,会收到意想不到的效果。如柳宗元的《登柳州城楼寄漳、汀、封、连四州刺史》:“惊风乱飐芙蓉水,密雨斜侵薜荔墙。岭树重遮千里目,江流曲似九回肠。”
(三)鉴赏诗歌运用的表现手法
1.对比和衬托:对比是把两种对立的事物或者同一事物的两个不同方面放在一起,相互比较。对比的两个方面一般不分主次,反衬有主次之分。如梅尧臣的《陶者》:“陶尽门前土,屋上无片瓦;寸指不沾泥,鳞鳞居大厦。”衬托是指利用事物间相同或相对的条件,以一方作为陪衬来突出另一方的手法。利用事物的相同条件来衬托另一方,称正衬;利用事物的相对条件来衬托另一方,称反衬。如崔护的《题都城南庄》:“去年今日此门中,人面桃花相映红。人面不知何处去,桃花依旧笑春风。”
2.渲染和烘托:渲染,本是一种国画技法,一般是在需要强调的地方浓墨重彩,使画面形象的某一方面更为突出。用于艺术创作,就是从正面着意描写。如汉乐府民歌《江南》:“江南可采莲,莲叶何田田。鱼戏莲叶间。鱼戏莲叶东,鱼戏莲叶西,鱼戏莲叶南,鱼戏莲叶北。”烘托本是一种国画技法,用水墨或色彩在物象的轮廓外面渲染衬托,使物象明显突出。用于艺术创作,指从侧面着意描写,作为陪衬,使所要表现的事物鲜明突出。可以是以人烘托人,如《陌上桑》中借“行者”“少年”等的反应来烘托秦罗敷惊人的美貌;也可以是以物烘托物,更多的是以景物烘托人物。
3.象征:就是诗人借助物的象征义来表达个人情感或心志的一种表现手法,它们在整体构思上经常用到拟人、比喻、双关、借代等修辞手法。如于谦的《石灰吟》:“千锤万击出深山,烈火焚烧若等闲。粉骨碎身全不怕,要留清白在人间。”
4.用典:指诗歌中援用前人诗文名句、神话传说、历史故事等典故,使诗歌的意蕴更加丰富、含蓄、深刻。用典根据用法的不同可以分为明用和暗用。明用就是直接援用,如辛弃疾的《永遇乐·京口北固亭怀古》:“千古江山,英雄无觅孙仲谋处。舞榭歌台,风流总被雨打风吹去。斜阳草树,寻常巷陌,人道寄奴曾住。想当年,金戈铁马,气吞万里如虎。元嘉草草,封狼居胥,赢得仓皇北顾。四十三年,望中犹记,烽火扬州路。可堪回首,佛狸祠下,一片神鸦社鼓。凭谁问:廉颇老矣,尚能饭否?”暗用就是间接援用,又称化用,如欧阳修的《宿云梦馆》:“北雁来时岁欲昏,私书归梦杳难分。井桐叶落池荷尽,一夜西窗雨不闻。”
5.联想和想象:联想是由某人或某事物而关联性地想起其他相关的人或事物。这里“其他相关的人或事物”是已经客观存在的。如温庭筠的《咸阳值雨》:“咸阳桥上雨如悬,万点空蒙隔钓船。还似洞庭春水色,晓云将入岳阳天。”想象是由某人或某事物而创造性地想出其他具体形象或情景。这里“其他具体形象或情景”原本是不存在的,是人的主观的创想。如陈陶的《陇西行》:“誓扫匈奴不顾身,五千貂锦丧胡尘。可怜无定河边骨,犹是春闺梦里人。”
6.抑扬结合:把要贬抑否定的方面和要褒扬肯定的方面同时说出来,只突出强调其中的一个方面,以达到抑此扬彼的目的。抑扬按形式可分欲扬先抑(先抑后扬)、欲抑先扬(先扬后抑)两种。欲扬先抑如南宋诗人叶绍翁的《游园不值》:“应怜屐齿印苍苔,小扣柴扉久不开。春色满园关不住,一枝红杏出墙来。”欲抑先扬如李商隐的《贾生》:“宣室求贤访逐臣,贾生才调更无伦。可怜夜半虚前席,不问苍生问鬼神。”
7.以小见大:就是以细小的内容和景物来表现重大的思想和寓意。如杜牧的《过华清宫》:“长安回望绣成堆,山顶千门次第开。一骑红尘妃子笑,无人知是荔枝来。”
8.点面结合:广镜头为面,特写镜头为点;粗线条勾勒多为面,细笔描绘多为点。如柳宗元的《江雪》:“千山鸟飞绝,万径人踪灭。孤舟蓑笠翁,独钓寒江雪。”
9.主客移位:诗人在表达情感时,不直接从自身来写,而是通过想象从对方入笔,通过客体对主体的情感来表达主体对客体的情感,从而显得委婉含蓄,更具深意。如白居易的《邯郸冬至夜思家》:“邯郸驿里逢冬至,抱膝灯前影伴身。想得家中夜深坐,还应说着远行人。”
(四)鉴赏诗歌构思立意的技巧
1.起承转合:①“起”定基调:“起”句为一诗之首句,地位很重要,作用一般有三点:点题明旨,统领全诗,奠定基调;托物起兴,烘托铺垫,渲染映衬;状物叙事,描景铺陈,提供背景。如杜甫的《登高》:“风急天高猿啸哀,渚清沙白鸟飞回。无边落木萧萧下,不尽长江滚滚来。万里悲秋常作客,百年多病独登台。艰难苦恨繁霜鬓,潦倒新停浊酒杯。”
②“起”而续“承”:“承”句与“起”句语意接近,关联极为密切。它不是对“起”句简单的重复,而是“起”句的延续、深化(由面到点、由大到小、由简到繁、由整体到细节),两句之间的意思可互为佐证。“承”的作用主要是:结构上承上启下,传递缝合;为下文铺垫蓄势,提供依托。如刘过的《柳梢青·送卢梅坡》:“泛菊杯深,吹梅角远,同在京城。聚散匆匆,云边孤雁,水上浮萍。教人怎不伤情?觉几度、魂飞梦惊。后夜相思,尘随马去,月逐舟行。”
③“转”开生面:“转”是指结构上的转折,它是思路发展的关键所在。或是由写实转向写虚,或是情感由淡到浓、由弱到强,或是由此及彼、由正到反,等等。无论怎样“转”,都显现着诗人由外到内、由浅入深、由单面到多面、由具体到抽象的思维轨迹。“转”在诗词结构对应中多指律诗的颈联、绝句中的第三句和曲中的“过片”。“转”往往还体现为由物及人、由景及情、由事及理的思路上的转换。前面铺垫蓄势已足,陡然一转,别开生面,让诗歌顿生波澜。“转”在诗中作用相当重要:是作者思维脉络转换或深化的重要标志,是体现诗歌主旨的重要线索。
④妙“合”主旨:“合”是指诗的收束句,往往是作者情感和诗歌主旨的聚焦之处,是诗中谜底揭开之所。“合”的方式多种多样,有的直结,有的暗束;有的质朴浑然,有的婉曲蕴藉。“合”的作用有:呼应开头,完善结构;总结前文,收束全篇;揭示中心,升华主旨。如魏初的《鹧鸪天·室人降日以此奉寄》:“去岁今辰却到家,今年相望又天涯。一春心事闲无处,两鬓秋霜细有华。山接水,水明霞。满林残照见归鸦。何时收拾田园了,儿女团圆夜煮茶?”
2.卒章显志:作为一种言志的结构方式,是指诗人往往在诗歌的结尾表达自己的心志或情怀。恰当运用这种结构方式可以增强诗歌的深刻性、感染力和结构美,有“画龙点睛”的艺术效果。如杜甫的《蜀相》:“丞相祠堂何处寻,锦官城外柏森森。映阶碧草自春色,隔叶黄鹂空好音。三顾频烦天下计,两朝开济老臣心。出师未捷身先死,长使英雄泪满襟。”
3.伏笔照应:诗歌篇章间的伏笔照应又叫呼应。前后内容要有内在联系,前面埋伏笔,后面就得有照应。这样,诗歌前后才能情节连贯、脉络清晰、结构紧凑,使读者容易掌握全诗的脉络。首尾照应,即开头与结尾的照应,这样照应使诗歌在结构上有浑然一体之感,能更加突出主题。如苏轼的《念奴娇·赤壁怀古》中:“大江东去,浪淘尽,千古风流人物。故垒西边,人道是,三国周郎赤壁。乱石穿空,惊涛拍岸,卷起千堆雪。江山如画,一时多少豪杰。遥想公瑾当年,小乔初嫁了,雄姿英发。羽扇纶巾,谈笑间,檣橹灰飞烟灭。故国神游,多情应笑我;早生华发。人生如梦,一尊还酹江月。”
4.铺垫:是指通过描述与主要事物相关的次要事物来衬托、突出主要事物。作为铺垫的事物与主要事物之间是宾与主的关系。运用铺垫,有助于渲染气氛,蓄积气势,凸显主要形象,突出主旨,增强作品的表现力和艺术感染力。诗作经常先写景为抒情作铺垫。如柳宗元的《江雪》:“千山鸟飞绝,万径人踪灭。孤舟蓑笠翁,独钓寒江雪。”
5.总领下文:严格来说,“总领下文”并不是一种手法,而是结构上所起的作用。一首诗的标题,或开头的一句诗,或诗中的某个字,经常会起到这样的作用。如南宋宫廷乐师汪元量的《湖州歌九十八首(其六)》:“北望燕云不尽头,大江东去水悠悠。夕阳一片寒鸦外,目断东南四百州。”
6.开门见山:是指诗歌开头就直奔正题,不拐弯抹角。如杜审言的《和晋陵陆丞早春游望》:“独有宦游人,偏惊物候新。云霞出海曙,梅柳渡江春。淑气催黄鸟,晴光转绿苹。忽闻歌古调,归思欲沾襟。”
7.层层深入:指诗歌内容由浅人深,环环相扣的结构形式。可使全诗结构严谨,条理清晰。如《古诗十九首·迢迢牵牛星》:“迢迢牵牛星,皎皎河汉女。纤纤擢素手,札札弄机杼。终日不成章,泣涕零如雨。河汉清且浅,相去复几许?盈盈一水间,脉脉不得语。”
8.重章叠句:指上下句或上下段用相同的结构形式反复咏唱的一种结构方式。如辛弃疾的《丑奴儿·书博山道中壁》:“少年不识愁滋味,爱上层楼。爱上层楼,为赋新词强说愁。而今识尽愁滋味,欲说还休。欲说还休,却道天凉好个秋。”
猜你喜欢
创建国家全域旅游示范区 | 喜讯!邛崃市天台山镇高兴村成功入选“第三批省级乡村旅游重点村”
117
AE文字与Logo动态渐变动画实例制作训练视频教程
201
北京将推一卡通国际卡 外籍乘客可刷卡坐地铁
169
第一次出国去哪个国家 第一次出国旅游去哪个国家好
36
帝国时代秘籍大全(帝国时代2各资源100000秘籍)
231
2024年“夏纳凉”系列休闲农业与乡村旅游线路(下)
220
顶级旗舰对决!iPhone 14 Pro全面对比华为Mate50 Pro
231
幼儿教育的“童”龄人——记怀化市幼儿园园长罗荣辉
123
100元24个景区游一年 !运城旅游年票黄河特价款惠及晋陕豫三省
201
微博推广的技巧有哪些呢
133
同是世界级主题乐园,为何天津血赚,重庆欢乐谷却很冷清?
传统商业项目“拥抱”电商 证大大拇指广场“24小时不打烊”
越南跨境自驾游:走“对越反击战”之路,自驾第一天感觉并不爽
一路朝南 身处梦幻——Vietnam越南
夏普Shiro飞猪旅行下载
【安徽篇】黄山超全旅游攻略|登顶云海仙境,解锁四季奇景
旅游是真正奔波辛苦的事,没有之一
一个人的旅行
四川九寨沟家庭自驾游全攻略(5天深度版)
郑州到万仙山郭亮旅游攻略如何规划



