2025年电热毛巾架值得买吗?5000字干货+高清表格教你怎么用,如何选 |艾芬达、卡迪欧、奥享高口碑型号推荐
2025-10-26 本站作者 【 字体:大 中 小 】
京东双11红包上线了,大家千万不要错过,说不定你就是那条锦鲤呀~~每天可以点3次哦,最高 11111 元
电热毛巾架是智商税吗?电热毛巾架哪个牌子好?电热毛巾架该怎么选?看完这篇干货,立马告别小白
目录
一、电热毛巾架的实用功能
二、如何选择电热毛巾架?
1、类型选择
2、材质选择
3、防水级别
4、安装方式
5、控制方式
三、电热毛巾架优秀品牌介绍
四、高口碑电热毛巾架型号推荐
五、安装注意事项
~~干货正文来啦,请耐心观看~~
一、电热毛巾架的实用功能
工作一天回到家,最想要就是一条柔软滚烫的毛巾,往脸上一搭,热乎劲儿直透后脑勺,再投一投热水,敷一敷酸胀的眼睛,一天的疲惫都被赶走了。

这时最讨厌的是毛巾上会散发一股异味。
卫生间本就潮湿,不管是洗脸毛巾还是洗澡毛巾,晾上一天都不见得干。加上阴雨天和黄梅天,那才更是要命。
一条新毛巾,用不上一个月,就会散发出难闻的味道,摸上去也会变得滑腻腻。
——这都是细菌滋生惹的祸
普通人都无法想象用久了的毛巾到底有多脏!
江苏公共电视台《新闻360》曾做过一项测试,检测使用1个月、3个月、6个月、12个月的毛巾上,分别有多少细菌。

看完之后不禁让人大惊失色,要知道刚冲完的马桶上,细菌数都只有10万个。使用12个月的毛巾,比马桶都要脏!
毛巾大多是纯棉材质,极易吸湿和储湿。
潮湿是细菌的孳生的重要因素,加上人体皮肤上油脂、皮屑、汗液的残留,如果不能及时清洁干燥,会导致细菌成倍繁殖。

虽然现在家庭条件都不错了,毛巾一般3个月都会换上一次。但如何在使用过程中,保持毛巾的干净整洁呢?
重中之重,就是要让毛巾能快速干燥!干燥的毛巾,才不会滋生大量的细菌。
其实,国外早就用一个产品解决了这个难题,就是电热毛巾架。

电热毛巾架的历史
电热毛巾架的发明地在英国,欧洲包括英国在内的许多地方常年潮湿多雨,冬季阴冷漫长,英国人受够了从浴盆里出来时的寒冷,以及一条又冷又湿、还散发着臭味的毛巾。
当暖气片发明之后,英国人灵机一动,把热水加热的装置安装上墙,用于毛巾衣物的烘干,后面逐渐演变为利用电能来烘干的毛巾架。
目前,电热毛巾架在欧美国家地区的普及率高达60%,国内的电热毛巾架最初引入是在各大五星级酒店和高端精装修小区里面。
随产品的普及,和智能马桶、烘干机、洗碗机一样,国内电热毛巾架也逐渐进入到了广大消费者的家庭生活中,让大众享受到更加高品质的生活。
电热毛巾架到底实用吗?
厂家在营销宣传中会夸大电热毛巾架的功能,经过实际体验,我认为最实用的功能就是烘干杀菌+置物功能,其他的比如辅助取暖、除湿和装饰功能,更偏向于硬找出来的卖点。
烘干功能:这是基础功能,除了毛巾之外,梅雨天的时候烘个小件贴身衣物也不错。
杀菌功能:属于烘干的附带效果。高温杀菌会破坏毛巾本身的纤维组织,专业的电热毛巾架品牌都是采用低温灭菌法对毛巾、浴巾进行深层次杀菌处理,利用病原体不耐热的特点,能够有效杀灭99.99%的霉菌。
置物功能:通过增加多层置物架或者外加挂钩,可以盛放更多物品。浴球、擦手巾之类的杂物都可以挂上。

至于辅助取暖,专业的事还是交给专业产品去做吧。
现在的浴霸和浴室取暖器产品非常成熟,加热快,还能智能控温省电,根本不需要用电热毛巾架来做辅助取暖。
那点热量,烘个毛巾是绰绰有余,给整个浴室升温?还是歇歇吧。
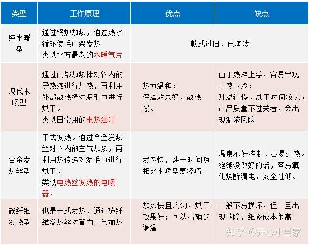
二、如何选择电热毛巾架?1、 电热毛巾架的类型

经过几代的产品更迭,目前水暖型和碳纤维发热型是市场上最常见的两种类型。
水暖型(导热液)的发热原理类似电热油汀,升温较慢,但保温效果好;会有漏液风险;价格较低。
碳纤维发热型的发热原理类似采用电热丝发热的电暖器,加热快且均匀,可以实现精确控温,但一旦出现故障,维修成本很高,本身的购买价格也偏高。
购买时,大家根据自己的预算选择即可。
2、 毛巾架的材质
一般采用太空铝,304不锈钢、和低碳钢等几种材质

相对来说,不锈钢成本高,但更加耐用,寿命长,导热性好;
低碳钢硬度低容易加工,表面做喷塑或电镀处理后,既可防腐防烫,还能采用哑光、亮面等不同工艺,制造多种颜色和效果。
从材质的化学表现性来说,不锈钢>低碳钢;从成本、加工工艺性来说,低碳钢>不锈钢。
厂家大多都采用低碳钢的原因其实在于成本低,消费者购买时追求性价比,也大多选择低碳钢。
3、 防水级别
从安全性来说,放在浴室的电热毛巾架需要明确标明防水等级。
目前主流的电热毛巾架采用4级防水,很少到5级。
IPX4:防泼溅——水可以从任意角度泼溅到毛巾架上,不会产生有害效果
IPX5:防喷射——从任意角度受到水柱的喷射,不会产生有害效果。
部分产品是低于4级防水的,只能放在干区。
在购买前,一定要看清楚防水等级,对于标注不清者,一定咨询客服进行确认。
4、 安装方式
安装方式主要有三张:免打孔方式、打孔方式和暗装方式。
免打孔:安装最简单,但承重受限,置物容量小。重则易脱落。可移动,适合租房一族。
打孔式(明装):安装牢固,承重性更好,无需担心有掉落的风险。缺点是会破坏墙面,无法转移。
暗装式:安装最麻烦,需要专业人员提前上门规划和布线,但不会破坏墙体,外部最美观。新家装修的时候采用暗装是最好的。
5、 控制方式
主流产品一般采用触控式,也就是在毛巾架的一边设置触控屏幕进行操控,操作简单便利。
随着智能化程度的提高,部分高端产品加入了语音控制和手机APP控制的功能,手机APP可方便设置,进行预约等,语音控制个人觉得比较鸡肋,用处不大。土豪可以随意选。

三、电热毛巾架优秀品牌介绍
作为舶来品,电热毛巾架的生产厂家最初都是做进出口的,产品已外销为主,从品牌名字就能看出来,大部分都带英文字母,名字起得很洋气。
行业内的优秀品牌主要分为三种类型
1、 专业类品牌
特点:成立时间较早,专业只做电热毛巾架,技术实力雄厚,产品款式多样
代表品牌:艾芬达、卡迪欧、奥享

2、 扩展类品牌
特点:厂家主要产品跟散热器取暖器相关,随产品线的延伸,进入电热毛巾架的市场
代表品牌:森拉特、想的、卡贝

3、 国际知名品牌
特点:都属于卫浴类的大品牌,电动毛巾架只是其覆盖的范围而已
代表品牌:科勒、摩恩

四、高口碑电热毛巾架型号推荐
精心为大家选择了市面上高口碑的机型,以供参考。

友情提示:京东卡片的价格经常变化,我备注的参考价格随活动不同可能稍有变化,可点入链接查看最新价格
千元以下区间
1、 想的ETW29P
加热方式:合金丝发热
机架材质:太空铝
操作方式:机械按钮
防水级别:IPX2(二级防水)
功率:65W

推荐理由:
低价位的电热毛巾架非常难选,这款想的ETW29P最大的优点在于不用打孔安装,而是采用可拆卸的挂扣,直接挂在原有的普通毛巾架上,不用担心粘贴上墙那种会掉下来。
缺点:
功能非常单一,按键加热后,直接加热到30-45度之间,不能定时,必须自己手动关闭。温度也不高,烘干毛巾需要的时间更长。
只有二级防水,不能靠近淋浴花洒。
点评:适合想要买个简单电热毛巾架的租房人群,单身群体。搬家可以带走。
2、 卡贝
加热方式:碳纤维发热
机架材质:全铝
操作方式:触摸式
防水级别:IPX4(四级防水)
功率:55W

推荐理由:
这款卡贝相对上款想的而言,就增加了恒温四挡可选,分别是55、60、65、70度;另外可设置0-8小时定时关闭。
上方的置物架可以折叠,不用时节省空间。置物架无加热功能。
可以打孔,也可以采用免钉胶。
缺点:毛巾架的四角比较锋利,不小心容易划到手或毛巾
点评:在可定时可温控的功能下,能买到的性价比较高的一款。
3、 艾芬达 P26升级版
加热方式:水暖型
机架材质:低碳钢
操作方式:触摸+手机APP
防水级别:IP24(四级防水)
功率:250W

推荐理由:
这款P26升级版是水暖型,内部导热液支持-10度的防冻;中部和南方城市选用无障碍。
可以在自由模式、恒温模式、定时模式和日程模式之间随心切换。除可自行调温30到70度之外,可以设置50度恒温。定时关闭之外,还可以预约加热时间,非常便利。
4寸的液晶面板非常高,在触摸控制外,可用手机APP进行更多设置。
机架上有2根可拆卸移动的挂杆和2个挂钩,这2根移动挂杆是没有加热功能的,仅供收纳。
缺点:这个尺寸,悬挂毛巾略显拥挤;不适合北方太冷的地区
点评:白色外观干净小巧,适用于面积较小的浴室,适合2-3口之家
4、 卡迪欧201T
加热方式:碳纤维发热
机架材质:低碳钢
操作方式:触摸
防水级别:IP24
功率:160W

(卡迪欧的特色是每个型号都有多个长度可选)
推荐理由:
采用碳纤维发热,制热速度快;
恒温发热,一键启动,迅速加热至50-55度后,即保持恒定
碳纤维寿命长,有15年的使用寿命。
机架外部除防锈的釉质层外,还有防烫伤的喷涂层,保护家人安全
缺点:功能较为单一,无法调温,无法定时
点评:碳纤维发热不像水暖型会受限于气候条件,南北方都适用。
这款201T有短、中、长的差异,分别高度为50CM,60CM和70CM,可以根据自己人口数量多少来选择。
千元以上价位区间
5、 艾芬达P16-8
加热方式:水暖型
机架材质:低碳钢
操作方式:触摸+语音控制+手机APP
防水级别:IP24(四级防水)
功率:350W

推荐理由:
艾芬达的P16-8和前款P26一样,也是水暖发热+低碳钢的喷塑机架,你可以视为增长版的P26。
同样也有用四种模式:自由模式、恒温模式、定时模式和日程模式
在4寸高清液晶触摸面板和手机APP之外,增加了一个语音控制,。
相比 P26款,长度增加60%,还多了一个置物架和两个挂钩;可以容纳更多的毛巾和晾晒小衣物
缺点:语音功能需另外购买天猫精灵智能音箱,个人认为语音控制很鸡肋
点评:机架加长,容量更大,适合人口较多的家庭(4-5人),对浴室空间要求也更大一些
6、 卡迪欧M201C
加热方式:碳纤维发热
机架材质:低碳钢
操作方式:触摸+语音控制+手机APP
防水级别:IP24
功率:454W/500W

推荐理由
除拥有前面201T的各项优点之外,这款M201C在两个方面有重要升级。
一是拥有四种模式,强效模式可提高室内温度,烘干模式以50度运行3小时后自动关机;恒温模式设置持续发热,定时模式需用手机APP设定,预约开启时间。
二是提升了智能控制,用手机APP操作设置更加方便;不过语音控制还需要另外购买智能音箱,相对鸡肋
缺点:
触控屏相对比较小,上面是全英文按键,对大部分人都不太友好。需要一段时间熟悉操作。

点评:卡迪欧M201C和艾芬达P16-8的功能几乎是对标的,价格也相差不大。
就是发热类型不同,一个是碳纤维发热,一个是水暖发热。大家按偏好选择即可。
7、 奥享T02
加热方式:碳纤维发热
机架材质:低碳钢
操作方式:触摸+语音控制+手机APP
防水级别:IP24
功率:400W

推荐理由:
碳纤维发热,可定时2-8小时,可在40-60度之间调节温度
奥享的最大优点是原创设计的三环式小背篓,既可挂又可放,再配合挂钩,可以容纳更多物品
T02有两款温控器可以选择,智能温控简单来说就只有开关键、定时关闭、温度设置(老人小孩都能简单操控)
WiFi温控器可以支持手机远程操作,可以设置什么时间段开关、全天循环;同时也支持天喵精灵语音操控

点评:奥享有白色和黑色可以选,其黑色款也挺好看的。智能温控和WIFI温控两款之间,也就百元不到的差异,可以自行选择。
8、 西屋
加热方式:碳纤维发热
机架材质:不锈钢
操作方式:触摸
防水级别:IP24
功率:短款70W,长款80W

推荐理由:
采用日本进口的碳纤维发热丝,整体360度均匀加热;热转化率高达97%,加热迅速;
恒温锁定55度,也可自由设定0.5/1/2/4/6/8/10小时定时自动运行
低功率运行,12小时不到一度电,非常节能。
壳体虽然是不锈钢材质,表面采用了超国标的10级电镀,坚硬耐磨,防刮花
上面还配置了太空铝的的置物隔板(不能加热),除了毛巾之外,可以放置洗浴、养护用品等
缺点:不能设置温度,好在可以定时
9、科勒29355
加热方式:碳纤维发热
机架材质:铝合金
操作方式:机械按钮
防水级别:IP24
功率:40W

推荐理由:
科勒这一款最显著的就是外观设计,得到了德国红点设计至尊奖,IF工业设计奖。
选用意大利进口的加热丝,特殊的加热丝安装结构,发热快速均匀,安全不烫手。一键操作,3分钟发热,15分钟到达55度恒温模式。
可旋转180的挂杆,非常方便不同毛巾交错悬挂无接触。整体最大承重35KG,单根最大承重22KG,不用担心挂不住。
外层采用进口品牌的原材料进行喷涂,2500次耐抗刮擦测试,经久耐用
还有挂钩、储物盒等配件可以选购。
缺点:不能设置温度,也不能定时
点评:外观设计非常有个性,整体小巧,放在哪里都不占地;还有明装和暗装两种方式可以选择
五、安装位置注意细节
大多卫生间会有干湿分区,虽然电热毛巾架的防水等级是IPX4级,但还是建议不要安装在浴室的湿区,尤其是淋浴区,会导致毛巾反复湿润,长期湿润温控器,也影响温控器的使用寿命。
也不建议放在马桶上方。如果开着马桶盖冲水,马桶内的细菌或微生物会随着冲洗时产生的气旋升到上空,进而吸附到毛巾上。
适合安放电热毛巾架的位置,其实是洗脸台侧面,不仅方便毛巾的取用,而且通用插座一般会设置在那里,方便用电。使用洗手池时,水不易溅到毛巾架上,安全性更高。

以上是这次文章的全部内容了。
资料整理不易,希望能帮助您选到心仪的产品。有任何关于电热毛巾架的问题,欢迎评论区留言。
看到这里的朋友,麻烦点赞支持一下,谢谢了。
我是@开心小当家,一个用心分享家居好物的爱家好媳妇儿,善用数据分析解决选品问题
猜你喜欢
普及高中教育:“强筋壮骨直起腰”
232
2021年硕士研究生考试沧州市教育考试院报考点(1309)网上确认公告
141
关于开展2022年及以前市级教改项目结题验收工作的通知
139
河南省教师发展评估院2019年工作总结
175
黑龙江农垦职业学院(江北校区)•师范教育分院2022年招生推介
161
山东教育援青持续关注海北州学生心理健康教育
138
【生命教育】“躬耕教坛,强国有我”——教师节系列报道之镇级优秀教师篇
226
北高资讯丨齐喊好!北高“教育基金第一村”校友又双叒给力
132
2025年教师个人继续教育学习计划
184
重庆市渝北区两路幼儿园招聘启事
184
装修公司为抢搬运生意20人追打十几名散工
新房坚持不做吊顶,全屋家具进场效果还不错,先放着通风一段时间
今年装修的请注意!江苏多地旧房装修补贴申领指南来了
5月嘉兴吊顶展,法帅携“美菱”共同探讨吊顶新未来
腻子粉怎么批发便宜,长沙腻子粉批发【最新资讯】
“三增两降”:无锡再颁十条楼市新政
2025深圳装修报价指南:价格区间与省钱攻略
单面布基胶带的用途是什么
艺术漆涂刷的详细步骤
装修中集成墙板的效果怎样?



