个人所得税新政!10月1日起执行,附《2025年个税最新最全税率表》
2025-11-03 本站作者 【 字体:大 中 小 】
个人所得税又出新政了!一起来看看~
个人提现新政来了,10月1日起执行!
近日,抖音平台发布了一则重磅通知:自2025年10月1日起,所有个人主播的直播收入、视频收入,将按照“劳务报酬”项目进行累计预扣个税,适用3%–45%的超额累进税率。
其实,这一变化并非抖音自主决定,而是响应国家税务总局在2025年6月发布的《关于互联网平台企业为平台内从业人员办理扣缴申报、代办申报若干事项的公告》。
该新政策不仅影响抖音平台,所有互联网平台的内容创作者、自由职业者和服务提供者都会受影响。

https://zc.51shebao.com/detail/838238
公告中明确:
1、政策适用
从业人员自互联网平台企业取得劳务报酬所得,互联网平台企业按照《国家税务总局关于发布〈个人所得税扣缴申报管理办法(试行)〉的公告》(2018年第61号)规定的累计预扣法计算并预扣预缴税款。
具体计算公式如下:
本期应预扣预缴税额=(累计收入-累计费用-累计免税收入-累计减除费用-累计依法确定的其他扣除)×预扣率-速算扣除数-累计减免税额-累计已预扣预缴税额
其中:累计费用,按累计收入乘以20%计算;累计减除费用,按照5000元/月乘以纳税人当年截至本月在本互联网平台企业连续取得劳务报酬的月份数计算。
2、扣缴申报的办理流程
互联网平台企业按照本公告规定为从业人员办理个人所得税扣缴申报的,办理流程按照现行有关规定执行
……
3、施行时间
本公告自2025年10月1日起施行。
本次公告特别指出:为有效降低平台从业人员在预扣预缴个人所得税环节的经济负担,决定对个税预扣预缴的具体计算方法作出调整。
本次调整节省了多少钱
1、旧政策:个税按次预扣
在2025年10月1日前,个人从平台获得的收入按照“按次计征”的方式预扣个税:

没有考虑纳税人全年的实际收入水平,也没有基本减除费用,导致预扣税款往往高于实际应缴税款,到年度汇算时才能申请退税。
2、新政策:累计预扣
2025年10月1日起实施的新规则采用“累计预扣法”:

举个:
小张是一名兼职主播,2025年10月-12月收入情况如下:
10月:收入8000元
11月:收入12000元
12月:收入15000元
按旧政策预扣税款:
10月:8000×(1-20%)×20% = 1280元
11月:12000×(1-20%)×20% = 1920元
12月:15000×(1-20%)×20% = 2400元
合计预扣税款:5600元
按新政策预扣税款:
10月:
8000×(1-20%)-5000
×3%=42元
11月:
(8000+12000)×(1-20%)-5000×2
×3%-42=138元
12月:
(8000+12000+15000)×(1-20%)-5000×3
×3%-180=210元
合计预扣税款:390元
小张在新政策下节省了5210元预扣税款。
️预扣预缴个税只是暂扣,第二年3月1日至6月30日之间,需通过“个人所得税”APP进行汇算清缴,将所有收入合并计算,适用以下税率:

注:计算公式如下——
应纳税所得额 = 全年综合所得收入额 - 基本减除费用(每年6万元) - 专项扣除(三险一金等) - 专项附加扣除(7项) - 其他依法确定的扣除
应纳税额 = 应纳税所得额 × 适用税率 - 速算扣除数
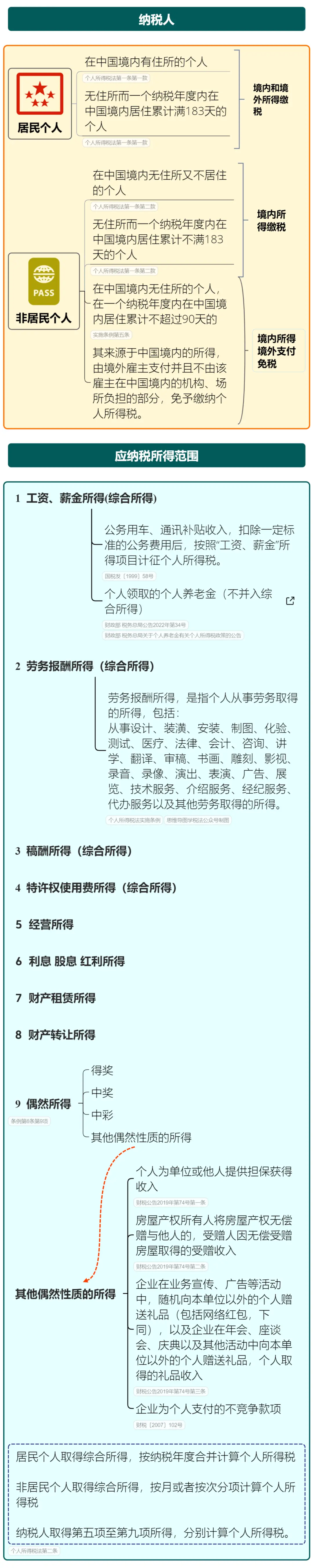
个人所得税全解!
给大家整理了2025年个税最新最全税率表,建议收藏学习!








猜你喜欢
原来,这就是刺猬法则(深刻)
105
助力初三孩子攻克英语阅读理解难关
235
开展“迎七一”建党101周年党史知识竞赛 2022庆祝七一建党节知识竞赛活动方案
248
发电机的工作原理是什么 发电机是怎么发电的
40
微笑让生活更美好作文1000字
128
win7自动关机命令 win7自动关机如何设置
352
为什么天猫双11将更需要阿里本地生活服务公司?
159
“3A”垃圾焚烧厂怎样炼成?一次摸着石头过河的评选
211
梦幻西游五行修业任务
173
满满的科学知识和民族自豪感!华中大物理教授解读“天宫实验”
194
视频丨从“外出务工”到“就近就业” 农民工就业渠道更加多元
喉咙干痒有异物感,咳不出又咽不下?小心是慢性咽炎在作祟!
咽炎总复发?你可能没避开这些刺激
二手房交易流程及税费(仅供参考)
幸福的一家人作文(精选15篇)
健康生活方式的10条“金标准”!赶紧对照一下
关于潮州市光正实验学校调整学费收费标准(拟)公开征求意见的公告
潮州市枫溪阳光实验小学2017年秋季一年级新生招生简章
科普添动力,实现“双碳”目标更可期
关于加强义务教育阶段学科类校外培训收费监管的通知



