【房产资讯】4月1日起实行!赣州经开区返迁房由“划拨”转为“出让”!
2025-05-18 本站作者 【 字体:大 中 小 】


3月6日,政府官网发布了《赣州经济技术开发区返迁安置房办理国有出让产权证实施方案》政策解读。
《赣州经济技术开发区返迁安置房办理国有出让产权证实施方案》政策解读
为帮助广大群众和相关单位更好地理解《赣州经济技术开发区返迁安置房办理国有出让产权证实施方案》(以下简称《方案》),现就政策解读如下:
一、政策背景及目的
为贯彻落实赣州市政府关于返迁安置房产权制度改革的要求,依法保障被征地拆迁群众的合法权益,赣州经济技术开发区制定本《方案》。通过将返迁安置房土地使用权由“划拨”转为“出让”,明晰产权归属,增强房屋的财产属性和市场流通性,提升居民的财产安全感,促进房地产市场健康发展。
二、适用范围
本《方案》适用于赣州经开区范围内由政府组织实施、在国有土地上建设并以划拨方式供应土地使用权的返迁安置政策性住房(含配套商业用房及附属用房,不含返迁地自建房)。
三、政策依据
政策严格按照《中华人民共和国土地管理法》《城市房地产管理法》《不动产登记暂行条例》等法律法规要求,同时立足赣州经济技术开发区实际制定。
四、申办条件
申请办理国有出让产权证需满足以下条件:足额缴纳费用,包括安置房结算款、土地出让金及相关税费、住宅专项维修资金;
符合法律法规要求,无产权纠纷或其他限制性条件。
五、收费标准
1、土地出让金:按照国土资源部办公厅《国有建设用地使用权出让地价评估技术规范》(国土资厅发〔2013〕20号)和《关于调整赣州市中心城区国有划拨土地使用权价格的通知》(赣市府办字〔2019〕47号)文件精神,评估楼面地价为该返迁安置小区现状利用条件下的出让土地使用权评估价格和划拨土地使用权益价格的二者平均楼面地价之差。补缴土地出让金按小区评估楼面地价×房屋建筑面积计算,具体价格可查询《补缴土地出让金价格一览表》。
2、住宅专项维修资金:依据《关于调整我市中心城区住宅专项维修资金交存标准的通知》(赣市房字(2018)66号)规定,按有电梯房屋75元/㎡,无电梯房屋55元/㎡缴纳;
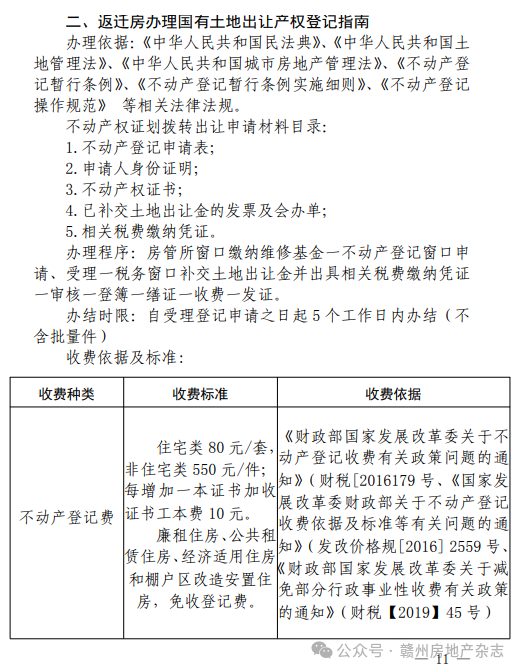
3、不动产登记费:依据《财政部国家发展改革委关于不动产登记收费有关政策问题的通知》(财税[2016179号、《国家发展改革委财政部关于不动产登记收费依据及标准等有关问题的通知》(发改价格规[2016] 2559号、《财政部国家发展改革委关于减免部分行政事业性收费有关政策的通知》(财税【2019】45号)规定,按住宅类80元/套,非住宅类550元/件缴纳;
4、相关税费:依据《财政部税务总局住房城乡建设部公告2024年第16号》、《中华人民共和国契税暂行条例》等规定,按契税3%、印花税0.025%缴纳。
六、办理流程
在区政务服务中心西楼设立“一窗办”窗口,专职负责返迁安置房办理国有出让产权证工作。
1.缴纳维修资金:通过线上(“赣州市城市住房服务中心”微信公众号、赣服通“维修资金”专区、赣州银行APP)或线下窗口办理。
2.提交申请材料:携带身份证明、权属证明、缴费凭证等至区政务服务中心“一窗办”窗口申请。
3.补缴土地出让金:依据《赣州经济技术开发区返迁安置房小区补缴土地出让金价格一览表》及房屋建筑面积,由不动产登记中心核定金额,税务部门征收。
4.领取不动产权证:材料审核通过后,5个工作日内完成登记发证。
(详细流程见已公布的《返迁安置房办理国有出让产权证办事流程》)
八、实施时间及有效期
本《方案》自2025年4月1日起施行,有效期3年。政策解释权归赣州经济技术开发区管理委员会,具体由赣州市自然资源局赣州经济技术开发区分局负责。
九、咨询渠道
办公地址:赣州经开区管委会企业综合服务中心西楼办证大厅
咨询电话:0797-8682634(不动产登记)、0797-8163605(税务窗口)
解读单位:赣州市自然资源局赣州经济技术开发区分局








猜你喜欢
土地出让环节契税税率将下调,预计我市年减税约11.5亿元
91
欧式装修价格
1003
披着家政外衣的家教火了 月薪两三万!谁还在挣“教育焦虑”的钱?
203
陕西地税安装教程
121
“稻坚强”来了 节水抗旱水稻在成都亩产过千斤
172
济宁有哪些特色小吃 山东济宁特产
39
广汽传祺偏科问题突出 GS4销量狂飙/GS5跌跌不休
223
本田SUV车型12万左右,性价比超高的选择
1004
企业销售货物收入如何确认?
94
大众8一10万图片——经典车型,完美选择
993
买车预算占家庭收入的多少比较合适?
这类理财产品近6月年化收益率达18.10%,怎么选?
想有五星级的家?2025年07月烟台莱山这些大于14000元/㎡的楼盘,价格高品质更优!
全国 地瓜/红薯 最新 报价2019/11/21
支付宝余额宝体验金是什么怎么使用 收益奖励计算方法
走访节后成都月嫂市场:均价5000,你接受吗【2】
贵金属行情分析软件哪个好(关注黄金行情用什么app好?)
契税的计税依据是什么?
2024年淘宝直播店1月退货运费险优惠政策来了!
中国优秀博士后奖励规定



