收入3年无突破,华宇、佳吉老牌零担撞上天花板了?
2025-05-12 本站作者 【 字体:大 中 小 】
报告要点
1、什么是零担企业的「25亿元天花板」?
国内零担行业有这样一个经验法则,当企业营收接近25亿元时,大概率会面临增长停滞。这一现象,我们称之为「零担企业的25亿元收入天花板」。
2、为何存在25亿元天花板?
三个因素导致传统零担企业难以突破25亿元收入天花板:
1)To B属性下的个性化需求。
以B端企业为主的客户需求结构,决定了零担企业议价能力较低;而个性化、定制化的服务需求也使得零担企业难以有效扩大业务规模。
2)弱规模效应无法带来成本优势。
网络型零担规模效应较弱,且较区域零担及专线公司不具备成本优势。
3)行业盈利的脆弱性。行业处于完全竞争阶段,由于零担企业通常采用重资产模式,整体盈利较薄,油价和运力供给的波动对盈利影响显著。盈利的脆弱性,使得企业扩张更加谨慎。
3、天花板如何突破?
虽然零担企业的发展存在天花板,但这并不意味企业无法实现突破。从德邦股份和安能物流的成功经验来看,我们认为有两条路径可供借鉴:
1)产品化+标准化,寻求需求公约数:零担服务产品化,通过高品质服务实现差异化定价,提高成本容忍度,对应的是德邦股份的发展路径。
2)轻资产+网络化,提升规模经济化:提升运营效率或运营模式创新,降低平均成本,提高「最经济日均吨量」,对应是安能物流的发展路径。
4、天花板下的远虑与近忧
天花板下零担企业亦存在远虑与近忧:短期面临快递企业渗透和加盟制零担的冲击,要么自发联盟要么被整合;远期面临增长受限的问题,综合化转型势在必行。


报告正文
1.
什么是零担企业的「25亿元天花板」?
国内零担行业有这样一个经验法则,当企业营收接近25亿元时,大概率会面临增长停滞。这一现象,我们称之为零担企业的25亿元收入天花板。(另一种说法是日均1万吨是零担企业的业务天花板)[1]。
根据运联传媒公布的数据,中国公路快运的老牌企业——华宇物流(2007年被TNT收购后更名为「天地华宇」)和佳吉快运,2017年的零担收入分别为21.3亿元和19.0亿元,与2014年21.3亿元和20.8亿元的收入规模相比,几乎陷入增长停滞、甚至负增长的状态。而与其同时代成立的通达系们,2017年总部收入已达到百亿级。
[1] 按照0.7元/公斤网络零担平均收费标准计算,25亿元大致对应日均货量1万吨。
或许,有时赛道的选择比努力更加重要。


2.
为何存在25亿元天花板?
To B属性下的个性化需求、弱规模效应,以及整体盈利的脆弱性,这三个因素导致传统零担企业难以突破25亿元收入天花板。
1)To B属性下的个性化需求
1998年,我国高速公路通车总里程达到6258公里,位居世界第八,已经初步形成了覆盖全国的高速公路网络[2]。高速公路基础设施的完善为公路运输的发展提供了坚实的基础。
自2001年正式加入WTO以来,中国已经逐步成长为「世界工厂」,形成了以珠三角轻工业基地、辽中南重工业基地,以及京津唐、沪宁杭两个综合性工业基地的制造业分布区。时至今日,公路零担运输作为中国公路货运的主要形式之一,承担了全国制造业和商贸业企业近1/3的物流需求。

[2]中国公路网,2007年,《我国高速公路发展与建设历程》


To B属性下的个性化需求,业务规模难以迅速扩大。零担运输企业服务的对象多以制造业、商贸业等B端客户为主,这些客户的运输需求往往又偏个性化、定制化。
因此,以B端企业为主的客户需求结构,决定了零担企业议价能力较低;而个性化、定制化的服务需求也使得零担企业难以有效扩大业务规模。



2)规模效应≠成本优势
与快递行业的强规模效应不同,零担行业的规模效应低于我们以往的认知。
网络型零担的规模效应弱于快递
对网络型零担而言(以德邦股份的精准卡航/城运业务为例),成本曲线或为U型:
当日均计费重量低于0.90万吨/天时,平均运输成本呈现较为明显的规模效应;
当日均计费重量高于0.90万吨/天时,平均运输成本或呈现出边际递增的趋势。
而对快递行业而言,成本曲线为L型或长底部U型:
当日均单量低于500万单/天时,单件成本(仅包含中转+运输成本,下同)呈现显著的规模效应;
当日均单量处于500-1000万单/天时,单件成本的边际递减趋弱;
当日均单量大于1000万单/天时,边际成本递减量趋近于0。

与区域零担[1]、专线[2]相比,网络型零担不具备成本优势
与区域零担、专线公司相比,网络型零担公司并不具备成本优势。从上海浦东至深圳福田区的零担运输报价来看,区域零担和专线公司的报价几乎仅有网络型零担公司报价的1/3~1/2。考虑到网络型零担的毛利率仅有个位数水平(百世快运、中通快运目前尚未盈利),可以推断,网络型零担公司的单位成本大概率高于区域零担、专线公司。
[1]区域零担公司,是指承运某一区域的零担运输公司。
[2]专线公司,是指承运一条线路或几条线路的零担运输公司。



注:平价小票中百世、安能的加盟模式只收取了干线中转费,其全价大概为中转费的2倍左右,实际面向客户的价格在1.4-1.5元/公斤;区域网的低值小票价格最低,一般按件收取,无标准化的价格标准;专线的单价最低。
从运营层面思考这一现象,我们认为一方面,由于区域零担、专线公司更多采用点点直达的方式进行运输,中转分拨环节成本较少。
另一方面,由于区域零担、专线公司集货时间较长(不严格承诺时效),找货时间相对充足,可以实现更合理的轻重货配载比例,达到更高的车辆装载率。此外,区域零担、专线公司往往深耕区域网络,实现省县通,网点下沉到县乡,因此,在区域竞争中较网络型零担更加具备网络和成本优势。
3)盈利脆弱性决定规模扩张谨慎
除了To B属性以及弱规模效应外,完全竞争下的重资产运营模式也决定了零担行业盈利的脆弱性。
零担企业通常采用重资产模式,人工和运费是主要的成本构成。以德邦股份为例,2017年,人工和运费成本分别占总成本的45%和37%。
考虑到当前零担行业处于完全竞争阶段,整体盈利较薄,因此,与人工薪酬上涨预期的确定性相比,油价和运力供给的波动对零担行业盈利的影响更加明显(如下图所示)。盈利的脆弱性,使得企业面临规模扩张时更加谨慎。


3.
天花板如何突破?
天花板并非不可突破。从德邦股份和安能物流的成功经验来看,我们认为有两条路径可供借鉴:
寻求需求公约数:零担服务产品化,通过高品质服务实现差异化定价,提高成本容忍度。
成本曲线平坦化:提升运营效率或创新运营模式,降低平均成本,提高「最经济日均吨量」。

1)产品化+标准化,寻求需求公约数——以德邦股份为例
德邦股份成立于2009年(前身广东德邦物流成立于2001年),主营业务为公路快运和大件快递,客户类型主要为各类工业及贸易企业。2017年,德邦股份公路快运收入达到130亿元,在运联传媒公布的《2018年零担收入排行榜30强》位列第一,收入体量接近第二名的两倍。
精准的市场选择——定位中小企业的中高端零担运输需求
客户定位于中小企业。公司的客户选取遵循以下条件:1)工业及贸易环节的中小企业,即海量「小B」企业为主;2)对价格不敏感而对时效和服务比较敏感客户。
公司尽量避免服务大客户,主要出于以下三方面考虑:1)大企业相对物流企业议价能力较强;2)大企业要求很高,需要物流企业提供定制化服务;3)中小企业数量众多且议价能力较低,可以采用标准化的产品和服务满足客户需求。

精准的产品开发——开发标准化物流产品快速实现规模效应
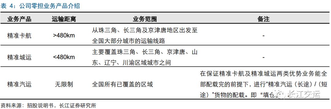
开发标准化公路快运产品。公司在2004年推出中国公路货运市场上首款快运产品——「卡车航班」,即德邦精品零担业务之一——「精准卡航」的前身,领先同行五年以上。
而后,公司按照提供货物运输服务的时效性、货运运输距离等不同标准,将公路快运中的零担业务产品分为「精准卡航」、「精准汽运」和「精准城运」。
优选规格相对标准的零担货。公司营业部揽货侧重于单票重量在30kg-500kg之内以及体积相对规整且不超过3立方米的货物,其中,以服装、电子、五金、家具等行业的货物为主。
德邦通过为客户提供标准化产品的公路快运服务,一方面,可以最大化的提升整体运作效率,为客户提供更高品质的服务,另一方面,单票货物的重量与单位重量实现的效益总体上呈现反比关系,即通常重量越小的货物其单位重量带来的效益越大。


高货值支撑高成本,突破规模天花板。公司凭借行业领先的直营零担网络,以及精准的标准化产品定位,迅速实现规模扩大。而较高的货值,能够支撑起较高的后端运营成本,因而使得公司在跨过最经济日均货运量后,业绩仍然能够维持较快增长。2010年公司收入突破25亿元门槛,并持续高速增长,2017年公路快运收入接近130亿元。
2)轻资产+网络化,提升规模经济化——以安能物流为例
安能物流成立于2010年,通过整合零担快运网络和信息技术平台,打造中国最大的零担快运加盟网络,并在此基础上发展了快递、整车等相关业务。

加盟制迅速实现全国铺网。安能物流采用分拨、干支线班车总部直营,终端网点特许加盟的发展模式。分拨直营可以保障总部对快运网络的核心管控能力,干支线直营有助于实现全网利益协同,保障全网的稳定与一致性。终端网点采取加盟制,成本低、灵活扩张。
目前,安能物流在全国拥有210个分拨中心,4000多条卡车线路及近17000多个网点用户。

轻资产降低运营成本,提升最经济日均货运量。由于终端网点采用轻资产模式,降低了总部的末端运营成本,进而提升了全网的最经济日均货运量。同样的收费标准下,加盟制零担网络能够支撑起更大规模的货运量。根据运联传媒的数据,2017年安能物流零担货量超过800万吨(日均货量超过2万吨),业务量位居行业第一。
4.
天花板下的远虑与近忧
天花板下零担企业亦存在远虑与近忧:短期面临快递企业渗透与加盟制零担的冲击,要么自发联盟要么被整合;远期面临增长受限的问题,综合化转型势在必行。
1)整合加速冲击天花板
中国90%左右的零担企业以个体车队形式的专线公司或规模中等的区域零担公司存在,业务规模远未达到天花板。因此,对这部分企业而言,当前发展所面临的最大问题还在于如何「触碰」天花板。

外有快递公司渗透,内有安能势如破竹,零担行业开始加速整合。不过,以德邦股份为代表的全直营模式已经无法满足企业快速扩张的需要,因而,各种「类加盟」模式不断在业内涌现:网络型零担陆续开放网点加盟,而区域零担与专线公司则开始自发组建联盟或被平台整合。
在「类加盟」模式的推动下,中小零担企业得以迅速实现网络化,越来越多的企业实现了25亿元收入天花板的突破,百世快运和壹米滴答是其中较为成功的案例。
百世物流2012年收购「全际通」,并成立百世快运事业部。百世快运采用转运中心全直营、末端网点全加盟的形式。
截至2018年3月,百世快运在全国拥有132个转运集散中心,10534个网点,超过2400条干线,最高日均吨量达到1.93万吨,区县覆盖率达98%。
壹米滴答成立于2015年,由东北金正(辽宁、吉林)、山东奔腾、湖北大道、四川金桥、山西三毛、西北卓昊(陕西、甘肃)区域物流企业联合发起创建。公司首创网络众筹、运力众包等运营模式,整合各区域领先的物流网络及优质专线公司,实现省地直达、县镇直通。
目前公司成员企业达11家,拥有近9000家网点、3800多条线路、3600多台车辆、167个转运集散中心、60多万平米操作面积,一二级城市全覆盖,三四线城市网络下沉,县级区域覆盖率达86%。

2)综合化转型势在必行
对于头部企业而言,即便能够实现突破天花板,也依然难以避免增长乏力的问题。而从美国零担发展经验看,业务多元化是行业发展的重要趋势。因此,为了实现长期增长,中国零担企业的综合化转型亦是趋势之一。

德邦股份凭借精准的高端市场定位以及标准化的高品质服务,成为首个突破25亿元天花板的零担企业。2017年,德邦股份实现快运收入接近130亿元,成为零担行业的绝对龙头,但增速已回落至个位数。
居安思危,是任何一家优秀企业都必须具备的素质。2013年,当快运增速仍有40%以上高增长时,德邦股份基于「现有公路运输网络+快递最后一公里」正式上线了快递业务,并将快递产品定位为「中国性价比最高的重货快递」(主要针对货物重量在3-30kg的快递产品)。近些年,公司也逐步在仓储供应链、国际业务和特种物流等细分领域拓展,转型综合物流服务商。

附录:


风险提示:
1.油价、人力成本大幅上涨,侵蚀行业盈利;
2.行业竞争加剧,爆发恶性价格战。
猜你喜欢
2021年各银行转账限额 2021年各银行转账限额是多少
206
一汽-大众全新速腾、全新宝来正式上市
198
装修半包和全包的区别
991
10万以内最佳十款自动挡车推荐,轻松驾驭每一程
991
民声调查|“路费”一缴卅年,还要不要缴
171
ofo退押金成“挤兑”,一场塔西佗陷阱的大爆发
121
闯红灯扣几分罚多少钱
38
读速3000+的1T固态仅999元,宏碁618开门红活动来了
175
有名装修公司排行榜前十名
988
装修是全包还是半包好
991
买车预算占家庭收入的多少比较合适?
这类理财产品近6月年化收益率达18.10%,怎么选?
想有五星级的家?2025年07月烟台莱山这些大于14000元/㎡的楼盘,价格高品质更优!
全国 地瓜/红薯 最新 报价2019/11/21
支付宝余额宝体验金是什么怎么使用 收益奖励计算方法
走访节后成都月嫂市场:均价5000,你接受吗【2】
贵金属行情分析软件哪个好(关注黄金行情用什么app好?)
契税的计税依据是什么?
2024年淘宝直播店1月退货运费险优惠政策来了!
中国优秀博士后奖励规定



