花生壳b2b外贸网信息发布平台!
18951535724
商城
公司查询大全
百科知识
商城
公司查询大全
百科知识
江苏
>
>
>
>
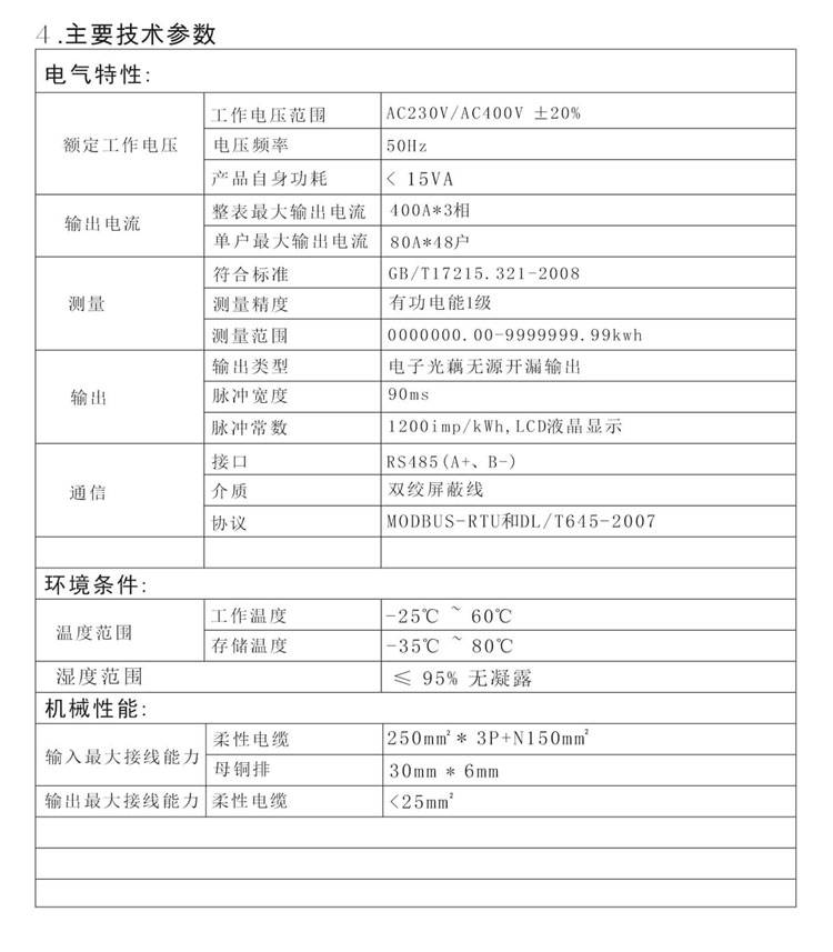
DDSH2588-KYT-6D集中式智能电表 东飞电气 客户充值便捷
价格
¥
200.00
对比
发货
销量
暂无
评价
已有
0
条评价
人气
已有
0
人关注
数量
+
-
库存
999
只
联系方式
加关注
0
乐清市东飞电气有限公司
企业会员
第1年
资料
未认证
保证金
未缴纳
-
上次登录 02-12 08:56
•
娄利根 ()
进入主页
更多商品
商品详情
评价详情(0)
商品问答
点赞
0
举报
收藏
0
分享
0
正在载入评价...
>
相关问答
暂无问答,点这里提问