花生壳b2b外贸网信息发布平台!
18951535724
商城
公司查询大全
百科知识
商城
公司查询大全
百科知识
江苏
>
>
>
>
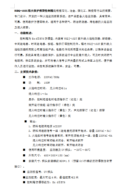
燃气烧嘴火报警控制器 高能点火器 火焰检测器 设计成熟
价格
¥
3000.00
对比
发货
销量
暂无
评价
已有
0
条评价
人气
已有
2
人关注
数量
+
-
库存
8650
套
联系方式
加关注
0
中炭智能科技(济宁)院
企业会员
第1年
资料
未认证
保证金
未缴纳
-
上次登录 01-19 15:18
•
王陈 ()
进入主页
更多商品
商品详情
评价详情(0)
商品问答
点赞
0
举报
收藏
0
分享
2
正在载入评价...
>
相关问答
暂无问答,点这里提问