热议下的《治安管理处罚法》修订,有哪些值得关注的问题?
2025-09-17 本站作者 【 字体:大 中 小 】
治安管理处罚法:特殊的地位
三联生活周刊:治安管理处罚法在我国的法律体系中处于什么样的位置,和其他法律,尤其是刑法的关系是什么?它对于基层执法起到什么作用?我们该如何理解它的重要性?
赵宏 :《治安管理处罚法》通常被叫做“小刑法”,法案中一半以上行为,和刑法的行为样态是相同的,只是情节轻重不同。如果你违法了,但不构成犯罪,就可能受到治安管理处罚。所以它其实是衔接行政责任和刑事责任的一部法案。它和我们的日常生活是非常密切的。
一般的行政法规,例如食品安全法、消防法,只针对某个专门领域,而且触犯后最多会罚款,但治安管理处罚法涉及我们生活的方方面面,处理社会上的各类治安事件,触犯后可能导致拘留,所以它是行政法领域中处罚最重的。

《创业时代》剧照
三联生活周刊:《治安管理处罚法》的前身是治安管理条例,1957第一版通过,1986修订过一次,2005年废止并改为“治安管理处罚法”,2012年修改过一次。它出台的背景是怎样的,中间的这几次修订主要有什么特点?
赵宏 :1957年我国出台了第一部《治安管理条例》,它其实是承袭民国时期的《违警罚法》,用于处理轻罪,当时我国都还没有《刑法》,该条例的出台是出于维护社会秩序、打击阶级敌人的考虑,有着特殊的时代背景。上世纪80年代,《治安管理条例》开始逐步法制化,2005年之后正式改名为“治安管理处罚法”,将未构成犯罪的轻度违法行为都纳入惩戒范围,以维护统一的社会秩序。在整个过程中,条款不断增加,处罚范围一直在扩大。
《治安管理处罚法》中的行为,在世界上大部分国家和地区被列为“轻罪”,大多数国家的一个通例是,执法机关做出处罚,需要经过司法机关的论证。我国的《治安管理处罚法》有其特殊性:公安机关在处理“轻罪”时,具有较大的自由裁量权,不需要经过司法机关筛选、检验和制衡,就可以立刻做出拘留决定。如果这个决定是错误的,当事人可以等拘留结束后再提起诉讼,要求国家赔偿,但拘留已经产生,也就丧失了公民权利保护的时效性。

《开端》剧照
此次修订的主要变化和特点
三联生活周刊:此次修订主要包括哪些内容,有什么样的特点?
劳东燕 :其实有很多条款都值得我们关注。我梳理了这次修订的内容后,认为主要有三个变化。第一,加强了与刑法的衔接。近年来刑法中新增设的犯罪,这次修订中也在治安管理处罚法中出现了,如非法获取数据与个人信息,传销、侮辱英烈、妨害安全驾驶、高空抛物等。
第二,处罚有变重的趋势。 罚款金额普遍从五百元上升到一千、三千元,涉及行政拘留的条款增加,拘留天数也有延长。比如第22条,对于已满14未满16周岁的未成年人,增加了“一年内二次以上违反治安管理,可以执行行政拘留处罚”的规定。再比如,这次增加的第67条,“娱乐场所和印章、旧货、机动车修理等行业经营者不按规定登记信息”,处罚类型直接就是行政拘留,没有警告、罚款的选项。罚款金额增加可能与通货膨胀有关,但拘留时长增加是出于什么依据,是否有必要性,这有待商榷。
第三,放宽了对执法机关的制约。 一个是部分新设条款的处罚标准宽泛模糊,主观色彩较浓,执法者有更多的自由裁量空间。除了广为讨论的第34条,其实不少条款都有类似问题。比如,新增第46条,“违反有关规定,在低空飞行无人驾驶航空器”,这其中的“有关规定”具体为何,无人机如何与儿童玩耍的飞机玩具区分呢?第59条中,侮辱、谩骂的主观化色彩较浓。
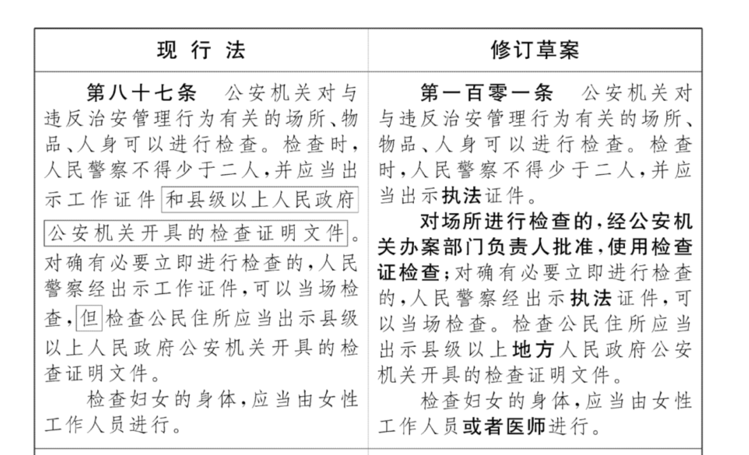
许多条款放宽了警察执法的程序性要求。比如第94条和103条规定中,在紧急情况下,警察可以当场实施强制传唤或物品扣押,之后再补办手续。而第106条和第120条规定,可由一名警察单独执法。在第101条中还降低了审批的层级,对场所进行检查只需“公安机关办案部门负责人批准”,但在原本的法案中是要求“县级以上人民政府公安机关开具检查证明文件”。办案部门负责人的定义是很模糊的,他可以是一个支队长,或者更低的层级。

《治安管理处罚法》修订草案前后对照表(图| 中国人大网)
与此相对,对行政相对人即公民的权利保障是不够的。比如,根据第117条,只有两种情形才可启动听证,“公安机关作出吊销许可证、处四千元以上罚款或者采取责令停业整顿措施”,两种情形都是财产处罚,行政拘留处罚却未纳入可启动听证程序。这是比较奇怪的,法律界普遍认为,限制人身自由的处罚是比财产处罚是更严重的。
再比如,第100条收集生物识别信息,基本上是将行政违法行为人当作犯罪分子来对待,赋予公安机关过大的权力。此外,第59条中,将侮辱与谩骂纳入妨碍公务执行的行为方式范围,也可能出现过度保护执法者、对公民权利做出不合理限制的问题。
值得重点关注的条款
三联生活周刊:这次修订中,第34条第二、三项引起了许多争议,您认为它有待商榷的地方是什么,在操作层面上可能会带来怎样的问题?
赵宏 :第 34 条为新增条文,其目的在于打击有损英烈和民族感情的违法行为,但所列举的应罚事项中包括“(二)在公共场所或者强制他人在公共场所穿着、佩戴有损中华民族精神、伤害中华民族感情的服饰、标志的;(三)制作、传播、宣扬、散布有损中华民族感情、伤害中华民族感情的物品或者言论的”。
“有损民族精神,伤害民族感情”属于较为抽象、模糊的观念,在具体实施时很容易被公职人员的个人认知所替代。比如之前一名女生仅因在苏州日式风情街穿和服拍照遭到警察训斥,在女生表示质疑后,当地警察以涉嫌寻衅滋事为由将其带至派出所调查。该案曝光,曾引起广泛的争议。
有的网友认为,不支持34条就是不爱国,但我们作为法律人,必须去想象最坏的后果——立法者也许是好意,但基层执行者不一定会按照想象实施,尤其当条款中出现一些抽象的概念时,就给了执法者很大的自由裁量空间,会导致权力的滥用。

《巡逻现场实录2018》剧照
三联生活周刊:除了34条外,还有哪些值得关注的条款?
赵宏 :我认为第59条、第100条很值得重点关注。第59条中增加了一句,“以侮辱、谩骂、威胁、围堵、拦截等方式阻碍人民警察依法执行职务的,从重处罚。”侮辱谩骂如何认定,这其中主观随意性很大,每个人的感受不同。可能你只是为了辩解,言辞比较激烈,或者你质疑了警察执法的依据,但警察就可能认为是对他的侮辱,妨碍了公务,要从重处罚。
第100条中还写道,对于违反治安管理的行为人,公安机关可以采集生物信息。举个例子,假如你跟邻居打了一架,你扇他耳光,他薅你头发,这可能被认为是互殴。尽管这种行为不构成犯罪,但是警察可以把你带到派出所强制采集指纹、血液、毛发。对于程度较轻的违法行为,采集生物信息的必要性和合理性,需要经过细致的论证,因为这会侵犯公民的隐私和人身权利。
生物信息属于《个人信息保护法》规定的“敏感个人信息”,此类信息一旦泄露或者非法使用,就很容易让自然人的人格尊严受到侵害或者人身、财产安全受到危害。现在的信息泄露如此严重,一旦扩大采集面,后果不堪设想。

《狂飙》剧照
此外,修订中增加了对一些行为的处罚,比如驾驶无人机、高空抛物、组织传销等,看似是回应社会需求、加大处罚力度,但这也意味着基层执法机关的权力扩张。但与此同时,这部法案中并没有增加配套的制衡措施,包括学界一直呼吁的“拘留需要听证程序”,给行为人辩解、律师介入的机会。
劳东燕:我也认为这两条是尤其值得关注的。第59条,让几乎任何表达不服或质疑的方式,都可能被认为是阻碍公务执行。这其实也不利于公安机关依法执法,还可能加剧警民矛盾,对社会的长治久安是利大于弊。第100条,对普通违法者也可以采集生物信息,但《治安管理处罚法》涉及范围太广了,我们日常生活中很多行为都可能算作违法,比如你和别人发生纠纷,在公共场所高声喧哗,装修发出噪音,甚至在网上发表言论进行批评,都可能被认为涉嫌行政违法。对于涉嫌行政违法的人都要采集生物识别信息,必要性存疑。
这些修订将导致公安机关权力的过度扩张,但执法者都是具体的人,每一个具体的人都会有人性弱点,所以就需要适当的制约。
《治安管理处罚法》(修订草案)第三十四条:
有下列行为之一的,处五日以上十日以下拘留或者一千元以上三千元以下罚款;情节较重的,处十日以上十五日以下拘留,可以并处五千元以下罚款:
(一)在公共场所从事有损纪念英雄烈士环境和氛围的活动的;
(二)在公共场所或者强制他人在公共场所穿着、佩戴有损中华民族精神、伤害中华民族感情的服饰、标志的;
(三)制作、传播、宣扬、散布有损中华民族精神、伤害中华民族感情的物品或者言论的;
(四)亵渎、否定英雄烈士事迹和精神,宣扬、美化侵略战争和侵略行为,寻衅滋事,扰乱公共秩序的;
(五)以侮辱、诽谤或者其他方式侵害英雄烈士的姓名、肖像、名誉、荣誉,损害社会公共利益的;
(六)侵占、破坏、污损英雄烈士纪念设施的。
《治安管理处罚法》(修订草案)第五十九条: …………以侮辱、谩骂、威胁、围堵、拦截等方式阻碍人民警察依法执行职务的,从重处罚。
《治安管理处罚法》(修订草案)第一百条:为了确定违法治安管理行为人、被侵害人的某些特征、伤害情况或者生理状态,经公安机关办案部门负责人批准,可以对人身进行检查,可以提取或者采集肖像、指纹等人体生物识别信息和血液、尿液等生物样本。对已经提取、采集的信息或者样本,不得重复提取、采集。违反治安管理行为人拒绝检查、提取、采集,人民警察认为必要的,经公安机关办案部门负责人批准,可以强制检查、提取、采集。
三联生活周刊:很多普通人会希望遇到不法分子时,公安机关能够尽快把他拘留起来,因此一部分网友认为,这些加大处罚范围和处罚力度的修订,未尝不是一件好事?
赵宏 :任何人都可能一不留神就违法了,不能总把自己想成良好的公民,而把其他人想成不法分子。比如你和邻居吵架、装修发出噪音,这都有可能触犯《治安管理处罚法》。
整体来说,此次修订有“重刑主义”的倾向。如果一部法案处罚范围和力度过大,将导致很多人一不留神就违法,甚至被贴上终身的标签。更何况,在我们国家,一旦留下被拘留的记录,就不能考研、考公,会影响你的人生轨迹。法律不是对于一个人最高的道德要求,它应当只是一个底线。

《巡逻现场实录2018》剧照
三联生活周刊:全国人大官网显示,修订草案目前正公开征求意见,截止时间为2023年9月30日。您目前有去留言吗?
赵宏 :是的,我已经提交了我的意见,主要就是关于第34条、第59条和第100条。《治安管理处罚法》十余年才修订一次,一旦修订完成,对我们生活的影响是很深远的,所以我们更应该充分表达自己的意见。
劳东燕 : 我前几天也已经提交了意见。刚开始只是简单写了一点关于第 34 条的,今天认真阅读修订草案全文后,又发现了许多值得商榷的内容,我打算尽快再整理一份自己的意见提交。有人认为,《治安管理处罚法》这次修订中的许多条款虽然具有模糊性,但之后可以通过出台细则来解决这一问题,我不同意这样的观点,因为细则往往是由特定执法部门来制订,会比较多地考虑自己执法方面的便宜性,而且细则的规定容易因立法模糊而不合理地扩张处罚范围,另外它的出台恐怕更少公众关注,出台的主体大概率还是公安机关。还是要趁立法草案阶段提交意见,为普通公民争取权利。

《人民的名义》剧照
排版:佐伊 / 审核:然宁 王海燕
猜你喜欢
关于再次延长索尼BRAVIA液晶电视机KD-55X9300D和KD-65X9300D免费维修期的通知
227
服务器保修服务时间查询地址
183
那些年,魔兽世界中的拉风坐骑
89
去4S店喷漆,为什么要等好几天
108
活成所有男人的欲望,性感女神邱淑贞电影合集
169
不管你车多少钱,5万公里后这4个零件记得换,否则车离大修不远了
197
专业方向介绍|导演系戏剧影视导演专业剧情片方向介绍
232
影视艺术的审美心理解析
223
上海公交车辆12月1日起开启暖空调
83
新全顺座椅改装,驾驶位加装茶几,二排替换奔驰座椅
97
SKG破壁机,爱上下厨的理由?
住宅专项维修资金按什么标准来收取
体验分享乐趣 佳能MG7580一体机试用评测
火花塞可以自己换吗?老司机告诉你方法和其中的风险
北京森歌集成灶维修电话售后服务400热线全市统一报修网点《今日发布》
为什么现在修车行业没人干了?修车改行的都干嘛去了?
月薪过万难招一名汽修工 新能源车4S店四处网罗“三电”熟手师傅
5000亿住宅维修基金沉睡 小区公共收益成糊涂账
沧州学挖掘机哪里好?培训办证多少钱?
房屋维修基金你用过吗 青岛这五种情况不能动



