吃过的零食也能退,淘宝到底想干啥
2025-09-15 本站作者 【 字体:大 中 小 】
淘宝升级“不爱吃包退”服务
“不甜不要钱”,这样一句常常能在路边听到的吆喝,竟然要在电商平台成真了。
日前,淘宝发布了“不爱吃包退”服务规范的变更通知,将于4月29日正式生效。
这项服务最早是在今年3月开始实行,适用于“宠物/宠物食品及用品”一级类目下指定类目的商品。
消费者买到带有相关标识的商品后,可以在服务有效期内以“宠物不爱吃”的原因发起退货退款申请。
而在一个月后,“不爱吃包退服务”又新增了“零食/坚果/特产”一级类目下的部分商品,适用范围更加广泛。

图源:淘宝平台规则
具体来说,符合要求的商家可以自行选择是否加入该服务,入驻成功的商品可以获得“不爱吃包退”的服务标识,进一步增强消费者信任、提高购物体验和转化率。
从消费者角度来看,买到“不爱吃包退”的商品后,如果确实不爱吃,可以在签收后15天内发起售后服务申请,退款原因选择“口感不好/不喜欢”,并提供有效凭证(原商品重量70%以上称重照片)。
买卖双方没有争议,或卖家超过24小时没有响应的,订单默认达成服务申请,按原先的约定退货退款。同时,退货运费由买家承担,卖家不应二次销售已经拆封退回的商品;
如果存在争议,且买家的举证属实、卖家拒不退款的,平台会判定卖家向买家赔付订单退款金额的30%,且赔付金额最高不超过100元,最低不少于5元。
当然,如果买家存在不诚信行为,或因自身原因保存不当等导致商品出现质量问题,卖家也有权不提供退款服务,且不用承担任何责任。
值得一提的是,除了“不爱吃包退”以外,淘宝此前还新增了“试饮可退”服务。
该服务主要适用于“茶”“酒”一级类目下指定类目的商品,加入服务的商家在发货时需要提供试饮装(茶不少于5g,酒不少于50ml)。
买家在品尝商家提供的试饮装之后,如果不满意,可以在正装包装完好的前提下申请退货退款。
整体来看,淘宝此次接连新增的“不爱吃包退”和“试饮可退”服务,可以说是是电商平台提升售后体验的一次重大突破,往后可能还会有更多品类的商品大幅降低退货难度。

用户体验已成为重中之重
在以往,虽然也有“七天无理由退货”支持消费者退货退款,但有一个重要的前提就是保持商品完好。
根据《消费者权益保护法》第二十五条,消费者申请“无理由退货”时,应该确保退货商品完好,包括“保持原有品质、功能,商品本身、配件、商标标识齐全”;而“超出查验和确认商品品质、功能需要而使用商品,导致商品价值贬损较大的”,视为商品不完好,经营者可以拒绝退货。
这也是为什么我们日常网购时,有些商品会明确要求“未拆封”“吊牌未剪”等不影响二次销售的情况下才能申请无理由退货。
从这一点来看,淘宝此次推出的“不爱吃包退”有着重大意义。因为加入这一服务的商品,即使已经被消费者拆封品尝,也能进行退货。由此更能看出,如今的淘宝正在不遗余力地提升用户体验。
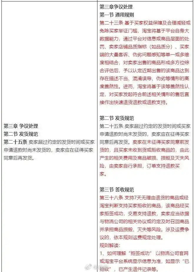
去年6月,马云曾在淘天集团的一场内部会议中指明了方向:“回归淘宝,回归用户,回归互联网”。而后由蔡崇信、吴泳铭等组成的新管理层,针对这三个主题展开了一系列的变革。
在整体战略上,阿里选择了聚焦电商和云计算。而在直接面对用户的环节,淘宝天猫也开始进行新一轮的服务升级,“售后”便是其中的一个重点。
因而在去年12月,淘宝的第一个售后大动作就是推出了“仅退款”服务。虽然以往在一些售后争议当中,淘宝客服介入后也会做出“仅退款”的判定,但这次相当于是有了明文规定。

淘宝支持仅退款 图源:淘宝平台规则
具体来说,淘宝的“仅退款”主要分为三种情况:一是差评或违规过多的商家,被投诉后容易被平台判定仅退款;二是商家延迟发货、强制发货等,平台都支持买家仅退款;三是买家直接拒收(原路退回)的商品,支持申请仅退款。
另外淘宝还表示会基于平台自身大数据能力,结合多维度因素进行全方位评估,再去进行仅退款认定,尽可能保障正常经营商家的利益不受损害。
而仅退款的推出只是个开始,淘宝对售后服务等用户体验的升级一直在持续。
今年4月初,阿里巴巴集团董事会主席蔡崇信在接受投资人专访时表示:“当我们审视内部并反思过去几年的情况时,我们发现我们落后了,因为我们忘记了我们真正的客户是谁。”
“我们的客户是使用我们的应用程序购物的用户,我们没有给他们最好的体验。所以在某种程度上,我们有点自食其果,并没有真正关注价值所在,我们能在哪里提供价值。”
这一段专访视频流传出来后,引发了业内广泛讨论。尤其是蔡崇信敢于承认阿里“落后了”,这让不少人感到惊讶。
此后不久,马云罕见在阿里内网发帖回应了此事。在肯定了新管理层改革成效的同时,马云也坦言:“有错误不可怕,没有人不犯错,真正可怕的是不知错、不认错、不改错。”“这一年最核心的变化,不是去追赶KPI,而是认清自己,重回客户价值轨道……”
可以说,蔡崇信和马云的先后发声,彻底宣告了阿里重新开始将用户体验放在第一位,而用户能最直观感受到的就是淘宝出现的各种变化。
比如就在4月22日,淘宝天猫宣布88VIP权益升级,会员可享受无限次退货包运费,每单最高补贴25元。

88VIP权益升级 图源:天猫
要知道,在权益升级之前,88VIP每月只能享受6张5元退货券,超出部分还是得自费——此次升级足以看出淘宝在提升用户售后体验上的努力。
再加上新推出的“不爱吃包退”“试饮可退”等服务,淘宝正在从用户需求出发,全方位地探索如何将服务做到极致。

用户体验上来了,商家怎么办?
今年4月17日,华创证券发布的一份研报显示,3月淘宝天猫GMV市场份额占比达到44.5%,稳居行业第一的位置。
另外值得注意的是,3月淘宝天猫的GMV同比增幅达到了14%,比拼多多13%的增幅多了一个百分点。

3月各平台GMV增速 图源:华创证券研报
从淘宝天猫的体量来看,这样的增速已经十分难得,由此也说明了淘宝天猫对用户体验的升级初显成效。
但正如马云此前在内部信中所说,“改革和创新是痛苦的,因为改革要付出代价,创新是要一步步和自己磨出来的”。即使淘宝天猫下定决心去提升用户体验,这也注定会是一个漫长的过程,无法一蹴而就。
另一方面,如何在提升用户体验的同时保障商家的经营意愿,这也是一个难题。
长久以来,电商平台们推出的一些被消费者称道的服务,往往伴随着商家的不满。比如因为“羊毛党”而备受争议的“仅退款”,还有履约时效和品质更高的“半日达”“送货上门”等,往往也需要商家付出更多成本。
如何在消费者和商家中间达成平衡,让消费者不滥用权利、让商家愿意主动提升服务质量,这无疑是一个值得去持续探索的问题。
就像是刚刚推出的“不爱吃包退”“试饮可退”等试验性的新服务,淘宝都给予了商家自主选择的权利。只有当商家看到好服务能带来好生意的时候,或许未来才会有更多商家加入到服务升级的行列当中,为消费者创造更好的平台生态。
猜你喜欢
飞虎之雷霆极战大结局 飞虎之雷霆极战结局是什么
50
如何最小成本的翻新水泥地面
174
中国前十传媒大学排名(影视后期制作专业大学排名)
218
击退维修“刺客”的物业正规军已满月,将建立全市统一的收费标准
199
付费自习室悄然成为热门创业项目 有的座甚至要预约
211
汽车4S店维修实习报告
214
《哪吒2》热映引发的一些思考
190
全球最古老山地电影节闭幕 两部藏地影片夺大奖
218
以《白鹿原》为例谈文学的影视化
220
冷门项目创业到底有多冷,这7种行业的市场利润惊人!
230
SKG破壁机,爱上下厨的理由?
住宅专项维修资金按什么标准来收取
体验分享乐趣 佳能MG7580一体机试用评测
火花塞可以自己换吗?老司机告诉你方法和其中的风险
北京森歌集成灶维修电话售后服务400热线全市统一报修网点《今日发布》
为什么现在修车行业没人干了?修车改行的都干嘛去了?
月薪过万难招一名汽修工 新能源车4S店四处网罗“三电”熟手师傅
5000亿住宅维修基金沉睡 小区公共收益成糊涂账
沧州学挖掘机哪里好?培训办证多少钱?
房屋维修基金你用过吗 青岛这五种情况不能动



