18税种税率表!2024年3月更新!
2025-11-04 本站作者 【 字体:大 中 小 】
点击左上方“中国会计报”蓝色小字,可订阅本微信。
友情提醒:
3月1日起,月薪不到这个数、单位不发工资条,违法!
2024年最新的增值税、印花税、企业所得税、个人所得税税率表公布!赶紧学习起来!
增值税

企业所得税

个人所得税
一、 居民个人工资、薪金所得预扣率表

二、居民个人劳务报酬所得,稿酬所得,特许权使用费所得

三、综合所得税率表(个税汇算清缴时适用)

四、经营所得税率表

五、利息、股息、红利所得,财产租赁所得,财产转让所得和偶然所得
利息、股息、红利所得,财产租赁所得,财产转让所得和偶然所得,适用比例税率,税率为20%。(该税率适用于居民个人与非居民个人)
六、全年一次性奖金
申报方式:
单独申报:应纳税额=全年一次性奖金收入×适用税率-速算扣除数
(注:适用税率,以全年一次性奖金收入除以12个月得到的数额对照月度税率表确定)
并入综合所得:应纳税额=(年收入-减除费用-附加扣除-专项附加扣除-其他扣除)×税率-速算扣除数
单独申报适用税率表

综合申报适用税率表

印花税

消费税

附加税
附加税是对增值税、消费税附征的一种税费,包括城建税、教育费附加和地方教育费附加(后两者属于费),税率分别是:

房产税
房产税是对房屋产权所有人征收的税种,分为从价计征和从租计征两种。适用的税率如下:

城镇土地使用税
城镇土地使用税是对在城市、县城、建制镇、工矿区范围内使用土地的单位和个人征收的税种。适用税率如下:

契税
契税是对土地、房屋权属转移时向承受者征收的税种。

10
土地增值税
土地增值税是对转让土地使用权、地上的建筑物及其附着物并取得收入的单位和个人征税的税种。土地增值税根据增值额适用不同的税率,具体规定如下:

11
耕地占用税
耕地占用税是对占用耕地建房或从事非农业建设的单位和个人征收的税种。耕地占用税施行地区差别定额税率。

12
车辆购置税
车辆购置税,是对购置汽车、有轨电车、汽车和挂车、排气量超过150毫升的摩托车征收的税种,施行固定的税率,为10%。
13
车船税
车船税是指对中国境内管理部门办理登记的车辆、船舶征收的一种财产税。按年计征,适用税率如下:

14
关税
关税是对进出口货物征收的税种。
我国进口关税的法定税率包括最惠国税率、协定税率、特惠税率和普通税率。不同种类物品适用的关税税率不同,可在中国海关官网等网站进行查询。
15
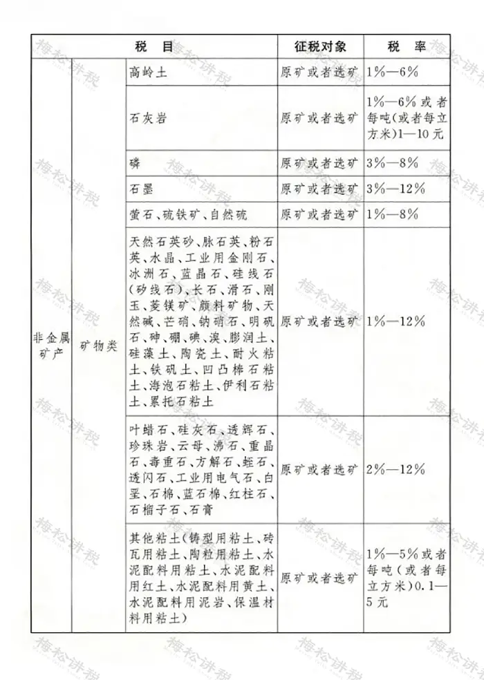
资源税
资源税,对在我国领域内和管辖的其他海域开发应税资源的单位和个人征收。



16
环境保护税
环境保护税,是对在中国领域内和中国管辖的其他海域排放应税污染物征税的税种。污染物分为大气污染物、水污染物、固体废物、噪声这4种。适用的税率如下:

17
烟叶税
烟叶税是对我国境内收购晾晒烟叶、烤烟叶的单位征收的税种,适用比例税率20%。
18
船舶吨税

猜你喜欢
中考阅读(记叙文、议论文、说明文)常见题型及答题技巧
122
小红书下载安装入口
738
半水调漂最简单方法(半水调漂怎样调)
240
vivo手机怎么样
35
金刚石 /CBN砂轮怎么区分和使用 弘元超硬材料
232
游戏王决斗链接快速刷经验攻略 快速升级方法一览
164
自由式滑雪项目中哪一个最先成为冬奥会的正式比赛项目呢?
239
数控机床故障诊断及排除方法 - 哔哩哔哩
102
牛奶鸡蛋馒头的做法和配方比例 牛奶美容护肤小窍门
163
金庸笔下有5大神功能吸人内力,北冥神功第三,第一名因太强被删
171
视频丨从“外出务工”到“就近就业” 农民工就业渠道更加多元
喉咙干痒有异物感,咳不出又咽不下?小心是慢性咽炎在作祟!
咽炎总复发?你可能没避开这些刺激
二手房交易流程及税费(仅供参考)
幸福的一家人作文(精选15篇)
健康生活方式的10条“金标准”!赶紧对照一下
关于潮州市光正实验学校调整学费收费标准(拟)公开征求意见的公告
潮州市枫溪阳光实验小学2017年秋季一年级新生招生简章
科普添动力,实现“双碳”目标更可期
关于加强义务教育阶段学科类校外培训收费监管的通知



