初中物理最重要的77个知识点梳理大全
2025-10-20 本站作者 【 字体:大 中 小 】
机械运动
一、参照物的选取
1.判断所选参照物

2.参照物选取的原则
(1)可以任意选择,但不能将研究对象本身作为参照物;
(2)一般选择地面或地面上固定不动的物体作为参照物。
二、运动状态判断示意图

三、v—t、s—t图像的理解

声现象
一、声音的产生与传播
1.声音是由物体的振动产生的,振动停止,发声也就停止,但声音仍在继续传播。
2.声音以波的形式在介质(气体、液体、固体)中传播;真空不能传声。
3.声速跟介质的种类和温度有关,相同温度时一般有v固>v液>v气,15℃时空气中的声速是340m/s。
二、人耳听到声音的条件
1.物体振动人耳不一定能听到声音。
2.人耳能听得到声音必须同时满足以下四个条件:
①发声体振动;②频率在20Hz~20000Hz之间;③有传声的介质;④响度足够大,可以引起人耳鼓膜振动。
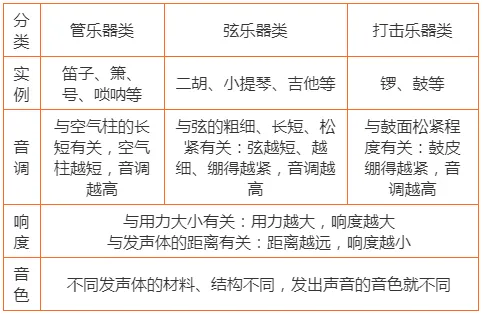
三、声音特性的辨识及影响因素
1.声音特性的辨识及影响因素

2.常考乐器(包含自制乐器)类声音特性的影响因素

四、噪声及其防治
1.噪声的定义
(1)物理学角度:噪声是发声体做无规则振动时发出的声音。
(2)环境保护角度:凡是妨碍人们正常休息、学习和工作,以及对人们想要听到的声音产生干扰的声音。
2.噪声强弱的表示:人们以分贝(dB)为单位表示噪声强弱的等级。

五、超声波与次声波

六、声、光、电磁波的对比

物态变化
一、常见物态变化现象及吸、放热
1.物态变化及吸放热示意图

注:固态→液态→气态是吸热过程,从气态→液态→固态是放热过程。
2.“白气”现象的辨识:“白气”不是气态,而是水蒸气遇冷液化形成的小水滴,具体形成原因有以下两方面:
(1)温度较高的水蒸气遇到冷空气液化:如冬天口中哈出“白气”、水烧开时壶嘴喷出“白气”;
(2)空气中的水蒸气遇冷液化:如冰棒周围冒“白气”、深秋湖面出现“白气”。
二、影响蒸发快慢的因素
1.液体的温度:液体的温度越高,蒸发越快.如:烘干机烘干湿衣服;
2.液体表面的空气流速:液体表面的空气流速越大,蒸发越快.如:吹风机吹头发;
3.液体的表面积:液体的表面积越大,蒸发越快.如:晒粮食、衣服时将其摊开。
三、熔化、凝固图像的理解


光现象
一、常见光现象辨识

二、镜面反射与漫反射

三、平面镜成像特点
(1)等大(像与物大小相等)
(2)等距(像与物到镜面的距离相等)
(3)垂直(像与物的连线与镜面垂直)
(4)对称(像和物关于镜面对称)
(5)虚像(平面镜成虚像)
四、光的色散
太阳光(白光)通过三棱镜后被分解成各种颜色的光,在光屏上形成一条彩色的光带,颜色依次为红、橙、黄、绿、蓝、靛、紫;偏折程度最大的是紫光,偏折程度最小的是红光。
五、实像与虚像

六、红外线与紫外线

透镜及其应用
一、凸透镜与凹透镜

二、凸透镜成像规律及其应用示意图
1.当物距大于二倍焦距(u>2f)时(如下图所示):成倒立、缩小的实像,像距大于一倍焦距小于二倍焦距(f

2.当物距等于二倍焦距(u=2f)时(如下图示):成倒立、等大的实像,像距等于二倍焦距(v=2f),应用为测焦距。

3.当物距大于一倍焦距小于二倍焦距(f2f),应用为投影仪。

4.当物距小于一倍焦距(u

成像记忆口诀:
(1)凸透镜静态成像规律:一倍焦距分虚实,内虚外实;二倍焦距分大小,近大远小;
(2)凸透镜动态成像规律(成实像);
①物近像远像变大一物体靠近透镜,像远离透镜,像变大;
②物远像近像变小——物体远离透镜,像靠近透镜,像变小;
③物像异侧——物和像在凸透镜的两侧。
三、眼睛的成像原理
人的眼睛好像一架照相机,晶状体和角膜的共同作用相当于一个凸透镜,来自物体反射的光在视网膜上成倒立、缩小的实像。
四、近视眼和远视眼的成像原理及其矫正

质量和密度
一、质量、密度的理解
1.质量:只与所含物质的多少有关,与物体的空间位置、形状、物态无关。
2.密度:与物质的种类、物体的状态、温度(如水在4℃时密度最大)等因素有关,与物体的质量、体积无关。
二、测量液体的密度

三、测量固体的密度

一、力的作用效果
(1)力可以改变物体的运动状态;
(2)力可以使物体发生形变。
二、力的三要素:
力的大小、方向、作用点。
三、力的相互性
力是物体对物体的作用,物体间力的作用是相互的。
四、弹簧测力计的制作原理:
在弹性限度内,弹簧的伸长量与所受的拉力成正比。
五、重力
1、重力的大小:物体所受的重力跟它的质量成正比。
2、重力的方向:竖直向下。
3、重力的计算G=mg。
运动和力
一、对惯性的理解
一切物体在任何情况下都具有惯性;惯性的大小只跟物体的质量有关,质量越大,惯性越大,运动状态越不容易改变。
二、惯性的利用和防范
(1)利用:跳远前助跑,洗衣机脱水,撞击锤柄使锤头套紧等。
(2)防范:安全带,安全气囊,保持车距,乘公交车时拉好手环等。
三、增大、减小摩擦的方法

四、摩擦力的方向及大小判断
1.方向:摩擦力的方向与物体相对运动的方向或相对运动趋势的方向相反。
2.大小
(1)静止在水平面的物体(不受推力),不受摩擦力,摩擦力为0;
(2)用力推静止在水平面的物体,物体未动时,摩擦力的大小等于推力的大小;
(3)用力推物体在水平面上做匀速直线运动时,摩擦力大小等于推力大小;当物体运动的速度增大时,摩擦力大小不变。
五、平衡力与相互作用力的区别
1.不同点:一对平衡力作用在同一物体上,一对相互作用力分别作用在两个物体上。
2.相同点:(1)大小相等;(2)方向相反;(3)作用在同一直线上。
压强
一、增大、减小压强的方法及实例

二、液体压强的影响因素
1.根据公式p=ρ液gh,当液体密度ρ液相同时,深度h越深,液体压强越大;
2.根据公式p=ρ液gh,当深度h相同时,液体密度ρ液越大,液体压强越大;
注:“深度h”是指从液面到该点的竖直方向的距离,如下图所示。

三、连通器及应用举例
1.连通器的特点:连通器里装的是相同的液体,当液体不流动时,连通器各部分中的液面高度总是相等的。
2.生活中常见的连通器举例:水壶的壶嘴与壶身、排水管的U形“反水弯”、锅炉水位计、船闸、地漏、乳牛自动喂水器等。
四、大气压强
1.标准大气压:等于760mm水银柱产生的压强,即1.013×105Pa。
浮力
一、浮力产生的原因
浮力是由液体(或气体)对物体向上和向下的压力差产生的。
浮力的方向:竖直向上。
二、阿基米德原理
浸在液体中的物体所受的浮力,大小等于它排开液体所受的重力。
即F浮=G排=ρ液gV排。
注意:浸在液体中的物体所受的浮力只与液体的密度和排开液体的体积有关;浸没在液体中的物体所受的浮力与浸没的深度无关。
三、物体的浮沉条件

浮沉条件的应用:
1、轮船是利用漂浮的条件F浮=G物来工作的。
2、潜水艇是靠改变自身重力来实现上浮和下沉的。
四、浮力的计算方法

求浮力的几种方法:
(1) 称重法:F浮=G-F拉
(2) 压力差法:F浮=F向上-F向下
(3) 阿基米德原理法:F浮=ρ液gV排
(4) 漂浮或悬浮法:F浮=G物
十一
功和机械能
一、做功的必要因素
1.做功的条件:(1)作用在物体上的力:(2)物体沿力的方向移动一段距离。
2.力不做功的三种情形:
(1)没有力,如人没有对空中飞行的篮球做功:
(2)有力无距离,如搬石头未搬动:
(3)物体运动方向与力的方向垂直,如对于水平行驶的汽车,重力不做功。
二、功、功率大小的比较
1.功的大小比较:根据W=Fs,F相同时,s越大,W越大;s相同时,F越大,W越大。
2.功率大小的比较
(1)根据P=W/t,t相同时,W越大,P越大;W相同时,t越小,P越大;
(2)物体在做匀速运动时,根据P=Fv,牵引力F越大,物体运动的速度v越快,牵引力功率P越大。
(功率P一定时,v越大,F越小)
三、机械能及其相互转化
1.机械能相互转化示意图(不计能量损失,质量不变)

2.机械能守恒:如果只有动能和势能相互转化,尽管动能、势能的大小会变化,但机械能总和不变,如忽略空气阻力时自由下落的物体机械能守恒。
十二
简单机械
一、杠杆的分类

二、生活中的三类杠杆

三、定滑轮、动滑轮和滑轮组

四、滑轮组和斜面的机械效率(忽略绳重及摩擦)

十三
内能、内能的利用
一、分子动理论、扩散现象
1.分子动理论:
(1)常见的物质是由大量的分子、原子构成的;
(2)构成物质的分子在不停地做无规则运动;
(3)分子间存在着引力和斥力。
2.分子运动与温度的关系:温度越高,分子无规则运动越剧烈.如墨水在热水中散开得快,“花气袭人知骤暖”等。
3.分子运动与机械运动的区别
(1)常见分子运动现象举例:闻到各种气味;墨水滴入水中后水变色;墙角放煤,日久变黑。
(2)常见机械运动举例:风沙飞舞、树叶飘落、PM2.5、霾等。
4.扩散现象
(1)定义:不同的物质在相互接触时彼此进人对方的现象。
(2)扩散现象与温度的关系:温度越高,扩散现象越明显。
(3)扩散现象表明:
①一切物质的分子都在不停地做无规则运动;
②分子之间有间隙。
二、改变内能的两种方式

三、比热容的理解及应用举例
1.比热容的理解:比热容是物质的一种属性,只与物质的种类、状态(如水的比热容比冰大)有关,与温度、吸放热、质量无关。
2.水的比热容大的应用举例
(1)做冷却剂,如汽车发动机用水做冷却剂等;(2)取暖,如用水作为暖气片、热水袋的传热介质等;(3)调节气候,如人工湖等。
四、热值的理解
热值是燃料的固有属性,只与燃料种类有关,与燃料的多少、状态、是否完全燃烧等无关。
五、汽油机冲程辨识及能量转化

六、常见能量转化举例
(1)电动机(电动自行车、电风扇等):电能→机械能:
(2)热机:内能→机械能;
(3)火力发电:化学能→内能→机械能→电能;
(4)水力发电、风力发电:机械能→电能;
(5)光伏发电:太阳能→电能;
(6)太阳能热水器:太阳能→内能:
(7)给蓄电池充电:电能→化学能;
(8)蓄电池工作:化学能→电能.
十四
电流和电路 电压 电阻
一、物质的构成
常见的物质是由大量的分子、原子构成的,原子结构如下。

二、电荷、电流
1.摩擦起电
(1)定义:用摩擦的方法使物体带电。如与头发摩擦过的塑料尺能吸起纸屑。
(2)实质:电荷(电子)的转移。物体失去电子带正电;得到电子带负电。
(3)带电体的性质:能够吸引轻小物体。如摩擦后的气球能吸起碎纸屑等。
2.两种电荷
(1)将与丝绸摩擦过的玻璃棒所带的电荷叫做正电荷;将与毛皮摩擦过的橡胶棒所带的电荷叫做负电荷。
(2)同种电荷相互排斥,异种电荷相互吸引。
3.验电器的原理:同种电荷相互排斥
4.电流:电荷的定向移动形成电流。规定正电荷定向移动的方向为电流的方向;导体中电流方向与电子定向运动方向相反。
三、导体、绝缘体、半导体
导体、绝缘体、半导体和超导体

注:二极管具有单向导电性,当外加正向电压时有电流通过,加反向电压时电流不能通过。
四、影响导体电阻大小的因素
(1)导体的电阻与导体的材料、长度、横截面积、温度有关,与导体两端电压和通过导体的电流无关;
(2)同种材料的导体在同一温度下,长度越长,横截面积越小,导体的电阻越大;
(3)同一金属导体,温度升高时电阻一般变大,如灯丝电阻随温度升高而变大。
十五
欧姆定律
串、并联电路的电压、电流、电阻规律

十六
电功率
一、电热的利用和防止举例
1.利用:电热水器、电饭锅、电熨斗、电热孵化器等。
2.防止:散热窗、散热片、散热孔、电脑的微型风扇等。
二、焦耳定律及其理解
1.焦耳定律:电流通过导体产生的热量跟电流的二次方成正比,跟导体的电阻成正比,跟通电时间成正比,公式为Q=I2Rt。
2.电热大小比较:
(1)串联电路中I、t相等,R越大,Q越大;
(2)并联电路中U、t相等,R越小,Q越大。
十七
生活用电
一、家庭电路组成及各元件的使用要点

注:(1)保险丝是用电阻率大、熔点低的铅锑合金制成:不能随意更换更粗的保险丝,不能用铜丝、铁丝等代替保险丝。
(2)试电笔可以分辨火线和零线,使用时金属笔尖接触待测导体,手接触笔尾金属体:如果氖管发光,说明笔尖接触的是火线:如氖管不发光,说明笔尖接触的是零线。
二、家庭电路电流过大的原因
1.用电器总功率过大:如大功率用电器的使用或多个用电器同时使用。
2.短路:如改装电路时使火线和零线直接连通,电线绝缘皮破损、老化。
三、安全用电原则
1.不接触低压带电体,不靠近高压带电体;
2.更换灯泡、搬动电器前应切断电源开关;
3.保险装置、插座、导线、家用电器等达到使用寿命应及时更换;
4.不弄湿用电器,不损坏绝缘层,如湿手不摸用电器,不在电线上晾衣服;
5.有金属外壳的家用电器,外壳一定要接地;
6.不能将三线插头改为两线插头使用;
7.如有人触电勿直接接触,应先切断电源或用绝缘棒使人体与带电体分离。
十八
电与磁
一、磁性、磁场和磁感线
1.磁性:能够吸引铁、钴、镍等物质的性质。
2.磁场:看不见、摸不着,但是真实存在的物质。
3.磁场的方向:小磁针静止时北极所指的方向。
4.磁感线:是人们假想的、用来描述磁场的曲线,不是真实存在的。
5.磁体外部的磁感线都是从磁体的N(北)极出发,回到S(南)极,如下图所示。磁感线越密的地方磁场越强;条形磁体两端磁性最强、中间磁性最弱。

6.地磁场:地理的两极和地磁场的两极并不重合,地磁北极在地理南极附近,地磁南极在地理北极附近,如上图所示。
7.同名磁极相互排斥,异名磁极相互吸引。
二、安培定则
如图所示,用右手握住螺线管,让四指指向螺线管中电流的方向,则拇指所指的那端就是螺线管的N极。

三、电磁铁磁性强弱的影响因素
1.电磁铁磁性的强弱跟线圈的匝数和电流大小有关。
2.匝数一定时,通过的电流越大,电磁铁的磁性越强。
3.电流一定时,外形相同的螺线管,线圈的匝数越多,电磁铁的磁性越强。
四、电磁继电器
1.实质:利用电磁铁来控制工作电路的一种开关。
2.特点:利用低电压、弱电流电路控制高电压、强电流电路的通断。
五、四种电磁现象的辨识

十九
信息的传递
1.电磁波的产生:迅速变化的电流会在空间激起电磁波。
2.电磁波的传播
(1)电磁波的传播不需要介质,可以在真空中传播。
(2)传播速度:在真空中电磁波的波速v≈3.0×108m/s,等于光速。
3.波速(v)、波长(λ)、频率(f)之间的关系:v=λf。同一介质中(速度一定时),电磁波的频率越高,波长越短。
4.常见的电磁波举例:电磁波按频率由小到大依次为无线电波、红外线、可见光,紫外线、X射线、γ射线等。
5.电磁波的应用举例:广播(收音机)、电视、遥控器、移动通信、北斗卫星导航(定位)、手机、微波雷达、Wifi、4G网络、对讲机、微波炉等。
二十
能源与可持续发展
一、常见的能源分类及举例
1.可再生能源:风能、水能、太阳能、地热能、潮汐能。
不可再生能源:化石能源(煤、石油、天然气)、核能。
2.一次能源:化石能源、风能、水能、太阳能、地热能、潮汐能。
二次能源:电能
3.非清洁能源:化石能源(煤、石油)。
清洁能源:风能、水能、太阳能等。
注:核电站是利用可控的核裂变释放核能
二、能量守恒定律
1.内容:能量既不会凭空消灭,也不会凭空产生,它只会从一种形式转化为其他形式,或者从一个物体转移到其他物体,而在能量的转化或转移的过程中,能量的总量保持不变
2.理解:(1)所有能量转化或转移的过程,都遵循能量守恒定律;(2)能量的转化或转移具有方向性。

猜你喜欢
黄金圈法则提出的非凡模式是( )
116
北京市南宫生活垃圾焚烧发电厂已投入试运行
93
[经典]马克思主义的三个来源和三个组成部分※
107
《魔法门系列之英雄无敌4》游戏心得及秘技测试
131
见识了,知识改变命运,效率获得财富,如今是否还实用吗?
203
健美运动是一项通过
187
一种基于知识图谱的软件UML类图相似度计算方法
142
程世杰:时间在变,“知识改变命运”的底色不变
147
高考生不能错过的蛇年知识——【历史、政治及其他知识点】
160
金炳万的丛林法则2
116
视频丨从“外出务工”到“就近就业” 农民工就业渠道更加多元
喉咙干痒有异物感,咳不出又咽不下?小心是慢性咽炎在作祟!
咽炎总复发?你可能没避开这些刺激
二手房交易流程及税费(仅供参考)
幸福的一家人作文(精选15篇)
健康生活方式的10条“金标准”!赶紧对照一下
关于潮州市光正实验学校调整学费收费标准(拟)公开征求意见的公告
潮州市枫溪阳光实验小学2017年秋季一年级新生招生简章
科普添动力,实现“双碳”目标更可期
关于加强义务教育阶段学科类校外培训收费监管的通知



