关注 | 8月起国五二手车取消限迁,北京尚未更新有关政策
2025-09-18 本站作者 【 字体:大 中 小 】
懂车帝原创 行业
根据此前17部门印发的《关于搞活汽车流通 扩大汽车消费的若干措施》,从8月1日起,全国范围(含国家明确的大气污染防治重点区域)取消对符合国五排放标准的小型非营运二手车的迁入限制,促进二手车自由流通和企业跨区域经营。

据了解,目前包括上海市、天津市、浙江省、广东省等全国多地已经发文,正式放开国五排放标准二手车的转入限制,不过从目前情况来看,只剩下北京没有明确发文确定解除限迁。
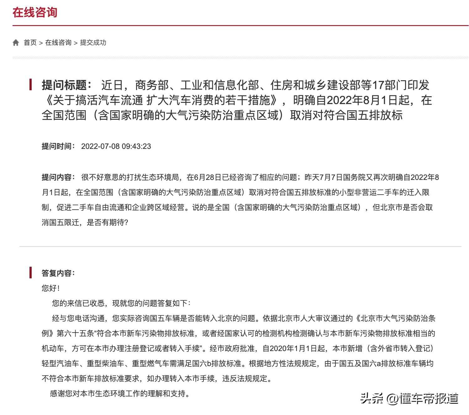
懂车帝在查询过北京市商务局和北京市生态环境局后了解到,国五二手车限迁政策仍未取消。生态环境局在回复网友问题时答复到:依据北京市人大审议通过的《北京市大气污染防治条例》第六十五条“符合本市新车污染物排放标准,或者经国家认可的检测机构检测确认与本市新车污染物排放标准相当的机动车,方可在本市办理注册登记或者转入手续”。经市政府批准,自2020年1月1日起,本市新增(含外省市转入登记)轻型汽油车、重型柴油车、重型燃气车需满足国六b排放标准。根据地方性法规规定,由于国五及国六a排放标准车辆均不符合本市新车排放标准要求,如办理转入本市手续,违反法规规定。

北京市生态环境局针对网友的回复
另外,也有二手车行业从业者表示:“希望能鼓励流通,如果非要限制,就用对所有人都公平的价格手段来限制。”
值得一提的是,7月18日,北京市商务局等11部门印发了《关于加快二手车流通促进汽车消费升级的若干措施》的通知,明确要加快乘用车淘汰更新及二手车的流通,并予以部分符合条件的购车人和经销商一定金额的补贴支持。但是通知中却并未提及取消国五二手车限迁。
猜你喜欢
国产跑车排行榜 您购车的依据
144
志愿军援助朝鲜人民战后重建纪实:打跑侵略者,建设新家园
159
80年代明星生活揭秘:奢华无度,豪车美女别墅应有尽有
220
奥迪a7敞篷版?奥迪a7敞篷版报价
141
周杰伦、周润发、周星驰,同是周氏明星,豪车却差之千里
124
颜值会提升?新款宝马7系测试图曝光,前脸或大变样!
219
从美人豹到仰望,科普6款中国跑车历史,对比意大利跑车史
175
怎样保养回油管以延长其使用寿命?
175
特技摩托:前线无限钻石破解版 v7.9.1
226
一般纳税人汽车租赁税率是多少?
159
敦化市交通运输局疫情期间保路网畅通
绵阳限行规定(时间+车辆+区域)
欧洲卡车模拟2怎么休息-欧洲卡车模拟2中如何休息
你的车机为什么比千元安卓机还难用?
国务院印发《2024-2025年节能降碳行动方案》 逐步取消各地新能源汽车限购
易查车 安卓版v3.2.20
国产“卡车界劳斯莱斯”来了
“十五五”,中国汽车迎核心窗口期!——记第二十届中国经济论坛平行论坛
跨国车企出口力度拉满
山海“骑”遇大湾区



