“凯叔讲故事”完成6600万美元C+轮融资、寒武纪计划科创板上市、阿里本地生活全资收购客如云 | 睿嘉资讯
2025-05-02 本站作者 【 字体:大 中 小 】

资本力量打造行业领导者
一周资本市场信息汇总
报告期:2/24 - 3/1,2020
私募融资

本周行业重要资讯
一、大文娱
1、上海、浙江等20余省市出台针对电影等文化企业扶持政策
上海市政府在近日举行的疫情防控新闻发布会上指出,将依托中央和上海两级国家电影事业发展专项资金,对此次因疫情影响停业的电影院,在复业后,综合考虑影院规模、银幕数、票房情况,将拨付疫情停业支持资金。早些时候,浙江省印发了《关于积极应对疫情推动文化企业平稳健康发展的意见》,将安排1000万元对因受疫情影响停业的电影院、线予以适当补贴,同时加大对横店影视文化产业集聚区、象山影视城等重点影视基地的扶持。江苏省也在发布的八部门联合措施中也表示将对影院减免或延期征收电影专项资金,并要求不得对电影企业盲目抽贷断贷,鼓励适当延长贷款期限。据不完全统计,已经有20多个省市出台了针对电影等文化企业的扶持政策。
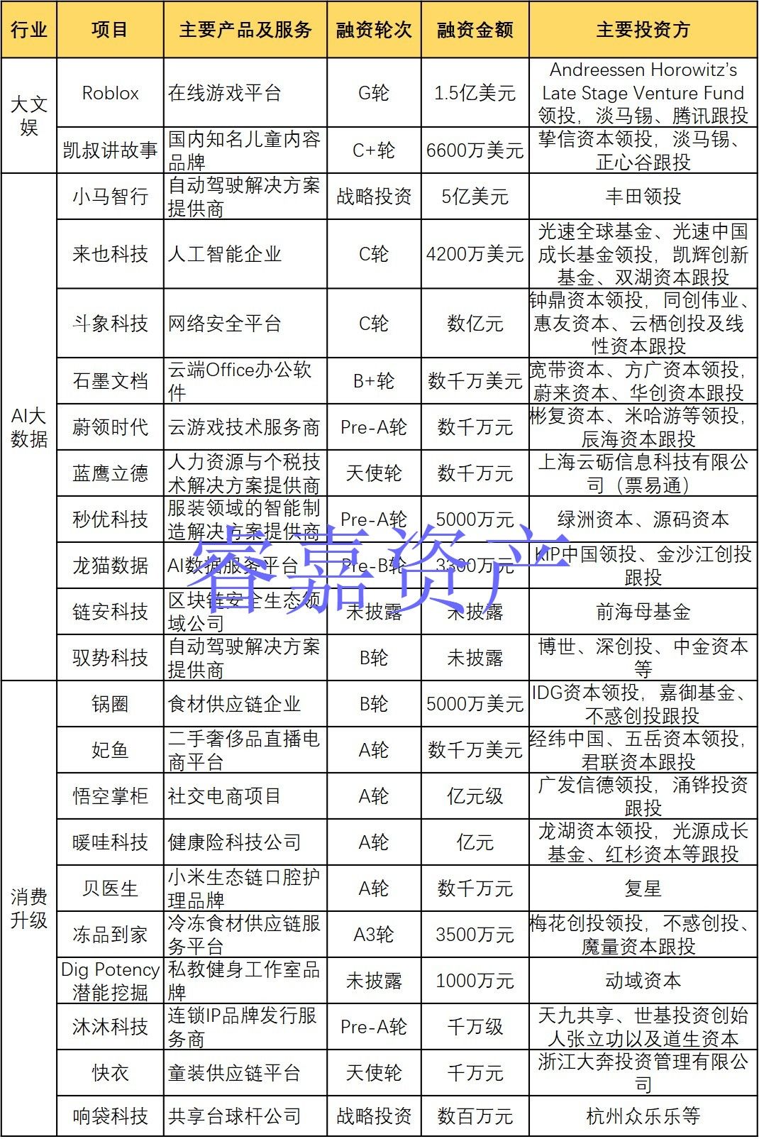
2、“凯叔讲故事”完成6600万美元C+轮融资
近期,国内知名儿童内容品牌“凯叔讲故事”完成了6600万美元C+轮融资。本轮融资由挚信资本领投,淡马锡、正心谷跟投。此前,还获得过百度、新东方、好未来等机构的投资,一年内累计融资金额超过1.2亿美元。成立于2014年的“凯叔讲故事”,由前央视著名主持人凯叔创办。从最开始创作者由一个人的“凯叔”,拓展成现在的原创工作室集群,形成了“泛凯叔化”。目前,已经打造出了《凯叔·口袋神探》《凯叔·神奇图书馆》《凯叔·诗词来了》《凯叔·三国演义》等系列内容产品。2019年,“凯叔讲故事”儿童内容创作文字量累计超过700万字,相当于把“四大名著”撰写两遍。自品牌成立至今,“凯叔讲故事”全站累计播放量超70亿次。

3、“Roblox”获1.5亿美元G轮融资
据外媒报道,在线游戏平台“Roblox”今日完成1.5亿美元G轮融资,由AndreessenHorowitz’s Late Stage Venture fund领投,淡马锡和腾讯也参与了投资。公司目前的估值为40亿美元。公司还表示,将公开竞价收购高达3.5亿美元的普通股和优先股。「Roblox」提供了一个可操作平台,通过Roblox Studio提供游戏创作工具,开发者可以面向用户设计自己的游戏,类似App Store。游戏大多以免费下载为主,公司和开发者的盈利主要来源于玩家在游戏物品上的消费。「Roblox」专注于儿童虚拟游戏领域,平台现在拥有1.15亿个Z世代玩家, 分布在200个国家和地区。用户覆盖了50%美国9岁-12岁的儿童,其中约40%是女性。
4、“创梦天地”联合私募公司CVC拟14亿美元收购乐游
据知情人士称,在港交所上市的游戏公司“创梦天地”正与私募股权公司CVC Capital Partners谈判,拟14亿美元共同收购游戏公司乐游科技。创梦天地计划在合并后持有乐游的多数股权,而CVC将持有合并后实体的少数股权。交易完成后,双方将保留乐游的热门产品,包括免费线上射击游戏《星际战甲》。同时,双方也考虑出售乐游一些正在开发的游戏和实体工作室,以资助将来潜在的并购。创梦天地2016年从纳斯达克退市,2018年在香港上市。目前平台上共有57款游戏,其中包括16款角色扮演游戏。还在中国拥有《地铁跑酷》《神庙逃亡》等游戏的独家版权。而乐游于2011年在香港上市,目前在与亚马逊合作,共同制作一款根据电影《指环王》的视频游戏,即将推出的游戏还包括《文明在线》《变形金刚》。
5、VFine Music与锐景集团达成音乐版权分销合作
日前,音乐版权发行平台VFineMusic宣布与互联网内容版权服务商锐景集团达成合作,包括平台级音乐版权分销、智能终端音乐定制和授权等,双方将共同为华为等智能终端厂商提供铃声等音乐授权业务。锐景集团为内容及营销全产业链生态服务商,与华为、小米、OPPO、VIVO、腾讯等智能硬件和互联网公司保持长期合作,业务覆盖影视传媒、教育、金融、医疗监控与电商等多个行业。此次合作,VFine凭借3D型商用音乐曲库优势,联合国内外作曲家和版权方,为锐景提供海量正版音乐,方便其服务的众多品牌企业更加快捷地使用正版音乐,避免在内容创作中出现版权问题。
睿嘉简评:“凯叔讲故事”新一轮的融资确立了儿童内容垂类品牌的头部地位。2019年儿童内容文字量超过700万字,从单一故事的音频产品模式,发展成为声音戏剧、儿歌、漫画、视频课程、AI课程、随手听、自有童书等多维度的内容服务商。儿童内容到儿童教育的产品延伸和升级,是市场一直关注的方向。真的能把儿童教育做得好的企业,却屈指可数。
二、AI大数据
1、中科寒武纪计划科创板上市
日前,国内人工智能芯片领域的首个独角兽企业—中科寒武纪科技股份有限公司(以下简称“寒武纪”)已进入科创板上市辅导,中信证券担任辅导机构。据公开资料显示,寒武纪成立于2016年3月,聚焦端云一体、端云融合的智能新生态,致力打造各类智能云服务器、智能终端以及智能机器人核心处理器芯片。公司成立次年,便成为AI芯片领域首个独角兽。现阶段的商业模式,一是将处理器IP授权给芯片厂商;另一条则是自己设计和销售芯片。截至目前,寒武纪至少经历过5轮融资,投资方包括元禾原点、国投创业、联想创投、国科投资等创投机构。根据最近一轮融资计算,公司估值为25亿美元。目前,寒武纪与中国电信、中兴通讯、华为等知名企业均有合作。

2、“蔚领时代”完成数千万元Pre-A轮融资
云游戏技术服务商“蔚领时代”近日完成数千万元人民币Pre-A轮融资,彬复资本、米哈游等领投,老股东辰海资本跟投。公司曾于2019年10月完成近千万元人民币天使轮融资,投资方为金山云和辰海资本。蔚领时代于2019年1月在北京成立,是国内领先视频云解决方案服务商,是专注于互动视频云技术的创新型企业,主要为云游戏需求方提供技术解决方案,现阶段与公有云厂商合作为客户提供基础云资源+技术解决方案。公司将自主研发的云计算架构、应用容器技术、GPU虚拟化技术等与底层硬件适配能力结合,降低云游戏项目的试错成本和游戏开发风险。已经服务了米哈游、小米互娱、圣剑网络等游戏厂商,并与金山云、阿里云等公有云平台达成合作。
3、“秒优科技”获Pre-A轮5000万融资
近期,智能制造解决方案提供商“秒优科技”完成了5000万元Pre-A轮融资,投资方为绿洲资本,天使轮投资机构源码资本追投。秒优科技成立于2009年,是一家服装领域提供智能制造解决方案的企业。早年以管理咨询+软件服务起步,后逐步形成了全套智能制造解决方案。自2019年起,公司试水新业务—云工厂,通过整合多家服装生产企业的厂能,将承接的服装品牌订单拆分给合作的工厂,建立起具备柔性快反能力的服装供应链网络。与此同时,公司还进行轻量化saas的研发,优化工厂原有的生产排单系统和服装企业内部的供应链管理系统,大大加快了产品的设计生产交付周期。目前服务的服装生产企业累计达200余家。
4、“龙猫数据”完成3300万元Pre-B轮融资
日前,AI数据服务平台“龙猫数据”获KIP中国领投、金沙江创投跟投的3300万元Pre-B轮融资。此前,公司还曾获金沙江创投、九合创投、不惑创投等机构的多轮投资。龙猫数据平台于2016年上线,主要通过搭建AI数据平台,将数据标注工作从线下转向线上,吸引线上用户参与数据采集和标注,以降低人力、场地成本。此外,还通过不断优化数据标注工具、自动化标注、对数据进行预标注等方式,提高数据标注效率和质量。平台的服务领域覆盖计算机视觉、语音语义、自动驾驶、传统行业AI+四个方面。目前平台累计注册用户约500万人,标注团队超过2000个,已经服务了数百家互联网、科技研发头部企业,包括百度、阿里、三星、京东、快手、头条、小米、平安、中国移动等公司。
5、“驭势科技”获得博世战略投资
近期,自动驾驶解决方案提供商“驭势科技”正式对外公布在B轮融资中获得博世战略投资。同期投资的还包括深创投、中金资本、厦门七匹狼节能环保基金和重庆两江服务业基金等顶级VC、PE和地方战略新兴产业基金。驭势科技(UISEE)成立于2016年,专注于无人驾驶的关键技术研发,凭借U-Drive智能驾驶平台,针对出行和物流领域研发了多个无人驾驶解决方案,其方案包含人工智能算法、智能驾驶控制器、云端无人驾驶服务平台、智能驾驶仿真系统等模块,目前在无人物流车、乘用车自动驾驶、无人微公交等场景实现了商业化落地。去年年底,公司与香港国际机场合作,在机场内启用无人物流车为旅客提供行李运输服务。
6、“链安科技”获前海母基金新一轮融资
专注于区块链安全生态领域的成都链安科技有限公司(以下简称“链安科技”)日前宣布,已于近日获得前海母基金新一轮融资。链安科技成立于2018年3月,是全球最早将形式化验证技术应用到区块链安全领域的公司,研发了全球领先的智能合约自动形式化验证平台VaaS,并打造「Beosin」一站式区块链安全平台,业务范围涉及安全审计、隐私保护等多个领域。截至目前,已对全球范围内1000多份智能合约和DApp、100多家区块链平台、近100家交易所和60多家钱包提供了安全审计与防御部署服务,并与微众银行、万向区块链、蚂蚁区块链等国内外100多家区块链头部企业建立深度合作关系。
睿嘉简评:云游戏市场前景已经被海内外巨头们关注,未来可能会促进新的内容形式和终端的出现。但目前行业仍处于早期阶段,用户习惯的养成以及履约的性价比都是行业内从业者所需要面临的挑战。蔚领时代已率先联合了优质的游戏内容方以及头部的云服务厂商,从产业链层面上去迎击这两大挑战。蔚领时代在技术上是持续领先的,在产业上有聚集效应,两者相辅相成,稀缺性不言而喻。
三、消费升级
1、阿里本地生活服务公司全资收购客如云
近日,阿里本地生活服务公司正式宣布全资收购客如云。作为餐饮零售行业领军企业之一,客如云成8年来,始终致力于向本地生活服务业商家提供软硬件一体、云端结合的POS+SaaS整体解决方案,连接餐饮上下游生态,提供数据增值服务。早在2019年11月,阿里本地生活就全面推出以阿里商业操作系统为重点的“新服务”战略,并宣布将在2020年为50万家门店部署商家自己的数智中台。此次客如云融入阿里经济体将加速阿里本地生活数字化矩阵重构、线上线下一体运营以及软硬件一体升级。同时,阿里本地生活服务公司也将形成以饿了么到家业务、口碑到店业务、蜂鸟本地即时配送和客如云数字化工具融合一体的产品和服务布局。

2、“暖哇科技”获亿元A轮融资
健康险科技公司“暖哇科技”日前宣布完成亿元A轮融资,由龙湖资本领投,光源成长基金跟投,红杉中国增持。暖哇科技成立于2018年10月,由众安孵化成立。公司定位在健康险科技领域,主要服务保险公司及互联网平台,为其健康险业务提供产品定制服务、两核运营服务、核心系统服务等解决方案。目前暖哇科技已完成了一体化健康科技服务闭环的搭建,并加快了后端风控体系和服务体系的建设。现阶段,公司主要以功能模块和流量进行收费。截至目前,合作机构涵盖千余家医院、20多家保险企业,以及超过10省市的医保和卫健委平台、数千家体检机构、特病数据平台。
3、“锅圈”完成5000万美元B轮融资
日前,食材供应链企业“锅圈”宣布完成5000万美元B轮融资,本轮融资由IDG资本领投,嘉御基金、不惑创投跟投。锅圈是一家食材供应链企业,成立于2017年,从餐饮行业切入食材供应,为中小餐饮企业提供食材。3年时间,已在全国开出超过 1700+ 门店(以加盟为主,加盟不收费,锅圈为店主提供食材供应、管理的软件和系统),覆盖全国 8 省及 3 个直辖市、104 个地级市、667 个县城,后锅圈又从 B2B 进入 B2C 领域,通过全国数千家门店,直接为家庭提供厨房食材,累计服务超过 8000 万家庭。目前提供超过 400 种火锅食材,以冻品为主,也包括社区家庭需要的成品菜和半成品菜。2019 年锅圈完成近 5 倍增长,并且连续 2 年实现盈利。
4、“悟空掌柜”完成亿元级A轮融资
社交电商项目“悟空掌柜”近日完成亿元级A轮融资,本轮领投方为广发信德,涌铧投资跟投。悟空掌柜从2019年4月开始公测,9月正式上线运营,平台的选品涉及美、用、吃、穿、玩等, SKU数量有2000+,以女性个人消费品和家居日常消费品为主。选货逻辑是“小牌优品、大牌新品”,一方面对产品进行测试,另一方面,数百个明星掌柜就像koc,会拍摄测评短视频。自营品牌不是未来的产品重点,平台还是希望通过对人、对社群的运营,将货品更精准地销售出去;而供应链的深度合作则是为了控制履约成本,保持平台的口碑。目前,平台月交易规模在数千万元,活跃交易B端掌柜 4 万多人,C端用户的GMV贡献占比超过80%。
5、“妃鱼”完成数千万美元A轮融资
近日,二手奢侈品直播电商渠道品牌“妃鱼”已经完成数千万美元的A轮融资,五岳资本和经纬中国共同领投,君联资本、晨晖创投跟投。妃鱼从2016年就进入了淘宝直播,专注在国外奢侈品直播代购上,并在当地都建立了BD团队,也培养了一批海外主播,转型前的体量达到了每月成交额数千万元。转型后,公司建立起“C2B2C+B2C”的供应链体系,与线下数百家二手奢侈品店展开稳定合作,店家可以寄售商品或者妃鱼派主播到店直播。目前妃鱼在全国近10个城市建立了数十个直播间,自营主播近60位,其中月销百万的主播达到一半以上。目前,妃鱼的盈利模式是抽取交易额一定比例作为服务费,2019年整体销售额近十亿元,去年年底实现了单月过亿元。
6、“Dig Potency潜能挖掘”完成1000万元融资
私教健身工作室品牌DigPotency潜能挖掘(以下简称“DP“)宣布近日完成来自动域资本的1000万元人民币投资,投后估值1亿元。DP是一家私教工作室品牌,2013年成立于上海,目前共有13家门店。DP工作室主打自重训练,即以自身体重为阻力的训练。相比器械训练,自重训练的优势在于,不仅让空间的利用效率更高,也减免了器械的成本。DP的门店面积一般在100-200平米,每家店配10个教练,人力成本占总成本近6成。2019年DP实现营收3000万元,其中私教业务占80%-90%,培训业务占10%。用户复购率在68%左右,每月活跃会员2000-3000人,其中女生占7成,80、90后占9成。
睿嘉简评:据银保监会数据,2019年1-11月全国原保险保费收入已达27819亿元,整个行业呈上升态势。而随着保险购买者的用户习惯迁移和保险购买意识的提升,健康险领域在近几年成为最热门的保险赛道。不过,在保费快速增加背后,赔付的增长速度已经超出了保费增长速度,让保险机构对后端风控和服务体系的建设需求开始大量增加,这也给专注健康险系统及服务能力升级的创业公司提供了大量的市场机会。

猜你喜欢
诉讼费用交纳办法
59
中国银行信用卡减免政策最新有哪些内容?
182
嘉实互融精选股票型证券投资基金
154
如何模拟期货收益率曲线?模拟过程中有哪些关键步骤?
203
苏州房价还会大幅度上涨吗?买房选对板块很重要,这些风口板块值得关注!
85
房子装修价格
987
韩国留学打工工资每个月大约挣多少钱?
128
80年猴票最新价格 80年错版猴票多钱?
77
借钱找谁借能借到?分享五个轻松借钱的地方
153
环卫工的悲哀:正式员工不出来扫大街,出来扫大街的都是临时工
120
买车预算占家庭收入的多少比较合适?
这类理财产品近6月年化收益率达18.10%,怎么选?
想有五星级的家?2025年07月烟台莱山这些大于14000元/㎡的楼盘,价格高品质更优!
全国 地瓜/红薯 最新 报价2019/11/21
支付宝余额宝体验金是什么怎么使用 收益奖励计算方法
走访节后成都月嫂市场:均价5000,你接受吗【2】
贵金属行情分析软件哪个好(关注黄金行情用什么app好?)
契税的计税依据是什么?
2024年淘宝直播店1月退货运费险优惠政策来了!
中国优秀博士后奖励规定



